HOME   LIST
‹–   –›

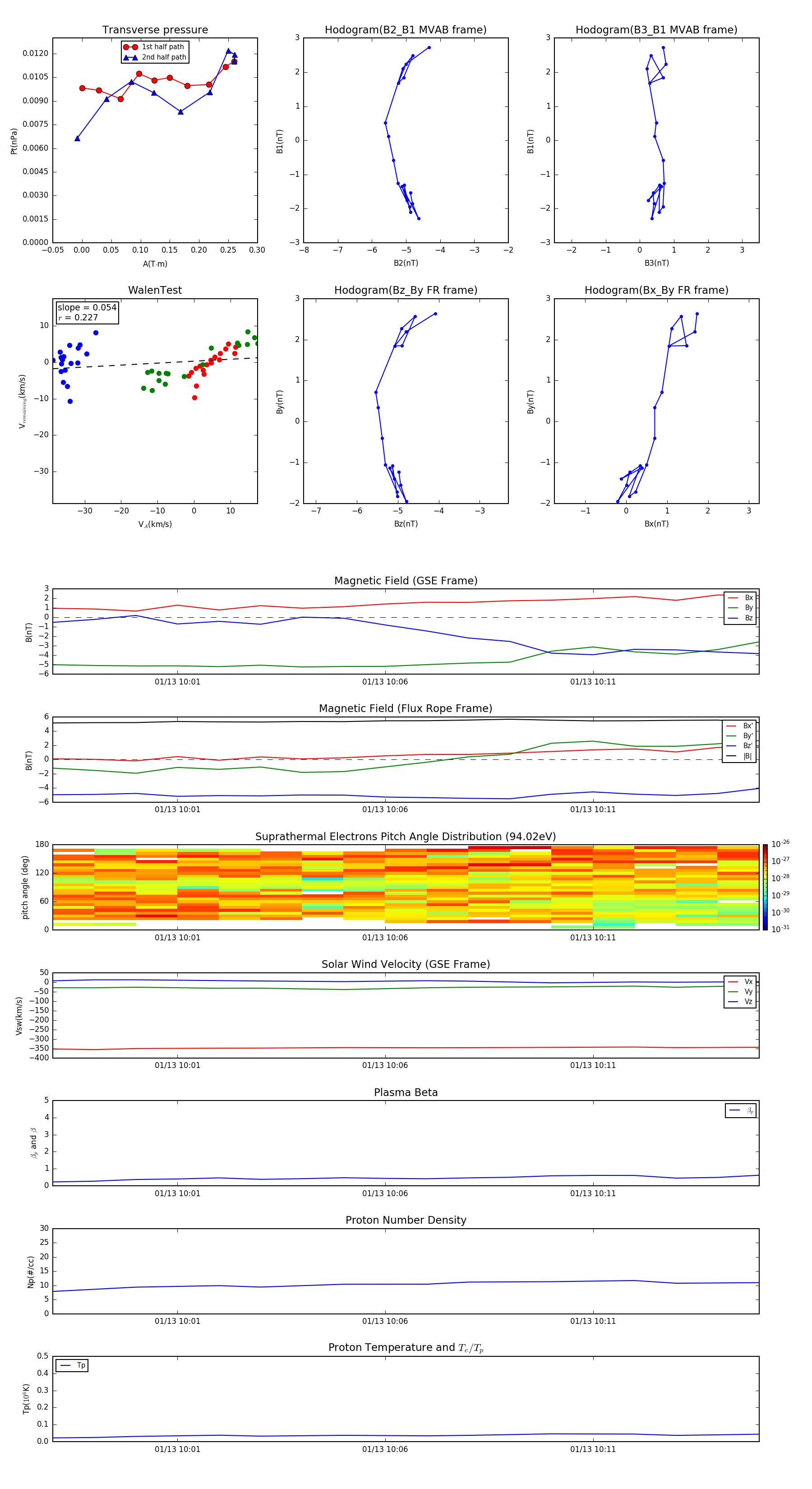
Flux Rope in 1999

Flux Rope Event 1999-01-13 09:58 ~ 1999-01-13 10:15 (18 minutes)


plot