HOME   LIST
‹–   –›

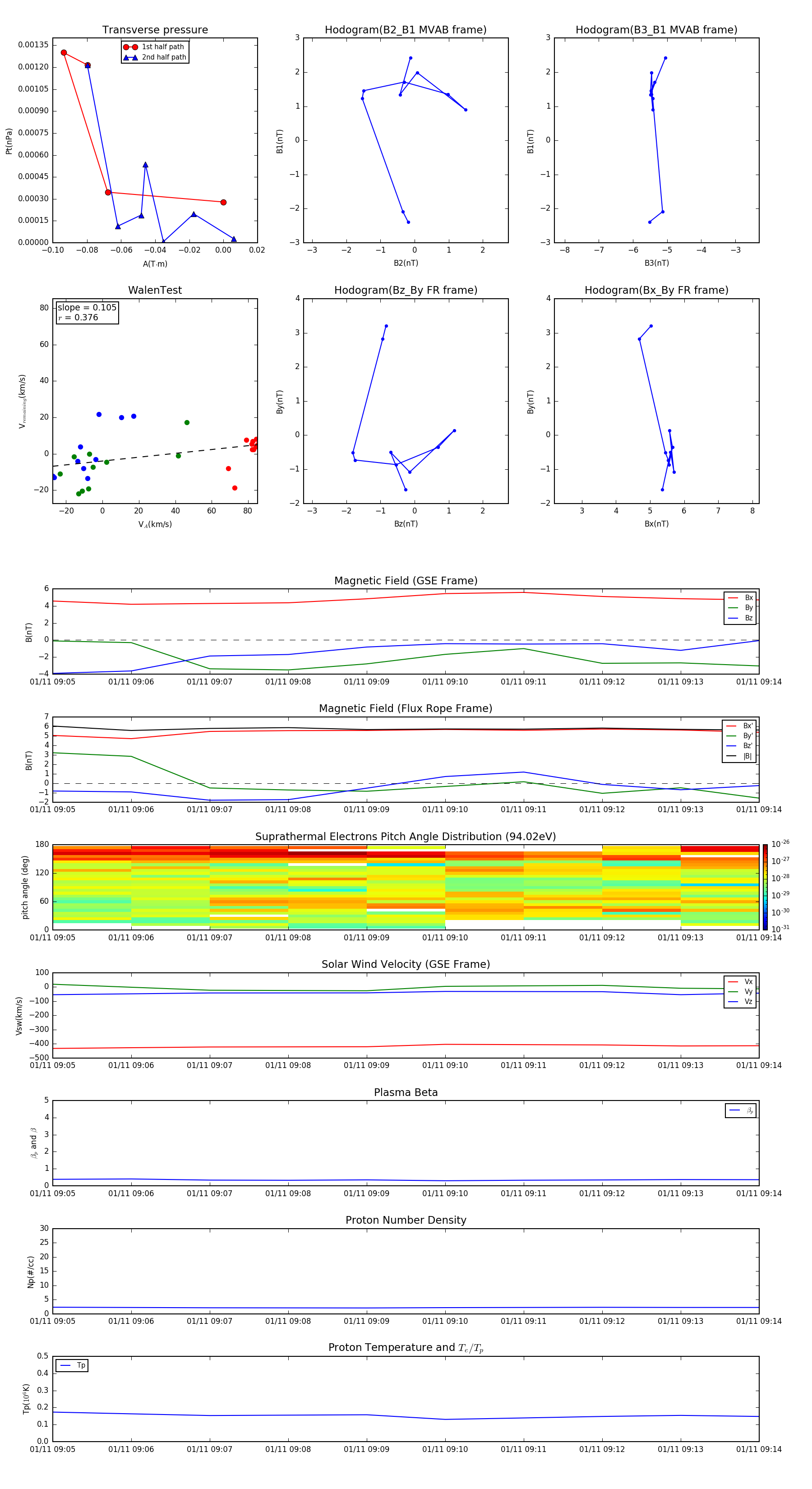
Flux Rope in 1999

Flux Rope Event 1999-01-11 09:05 ~ 1999-01-11 09:14 (10 minutes)


plot