HOME   LIST
‹–   –›

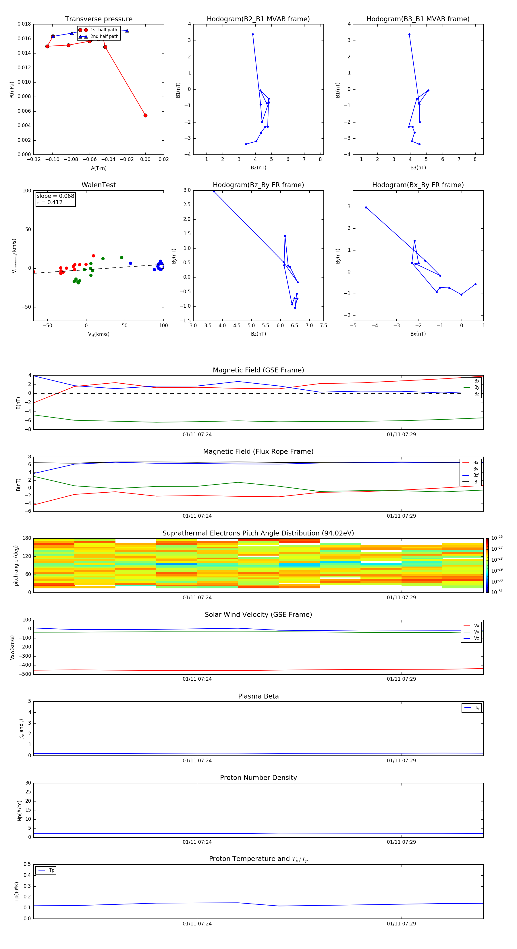
Flux Rope in 1999

Flux Rope Event 1999-01-11 07:20 ~ 1999-01-11 07:31 (12 minutes)


plot