HOME   LIST
‹–   –›

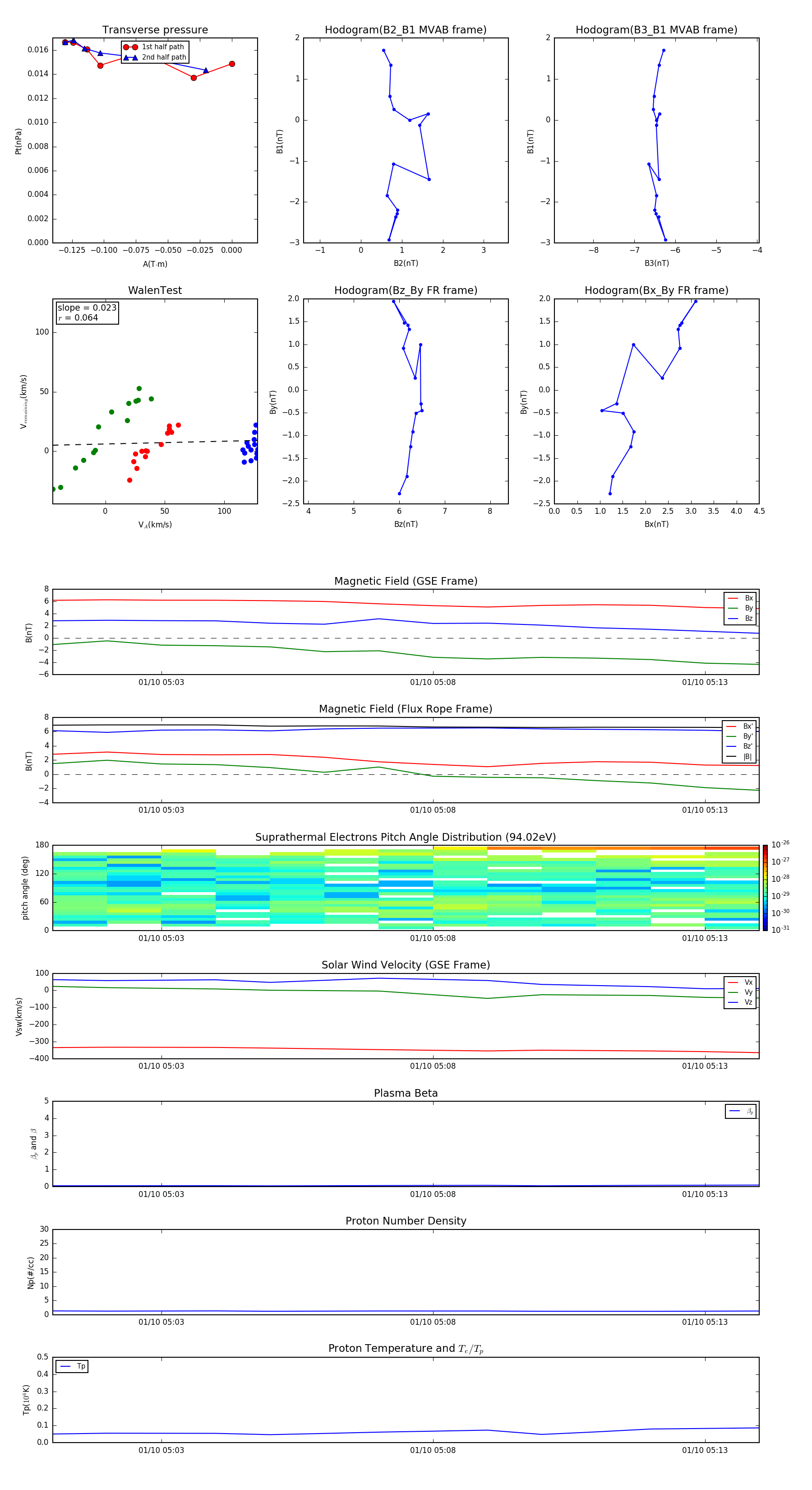
Flux Rope in 1999

Flux Rope Event 1999-01-10 05:01 ~ 1999-01-10 05:14 (14 minutes)


plot