HOME   LIST
‹–   –›

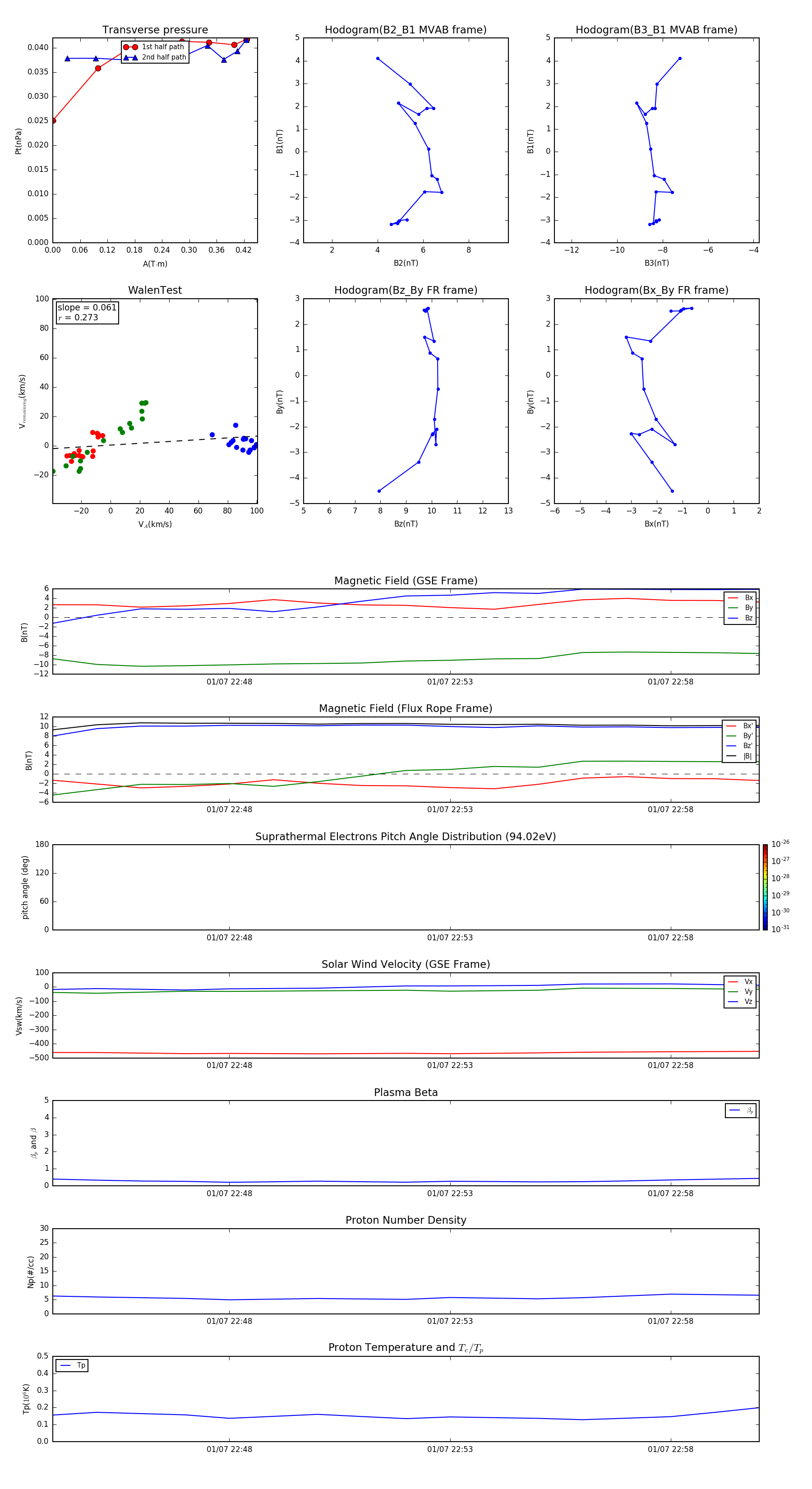
Flux Rope in 1999

Flux Rope Event 1999-01-07 22:44 ~ 1999-01-07 23:00 (17 minutes)


plot