HOME   LIST
‹–   –›

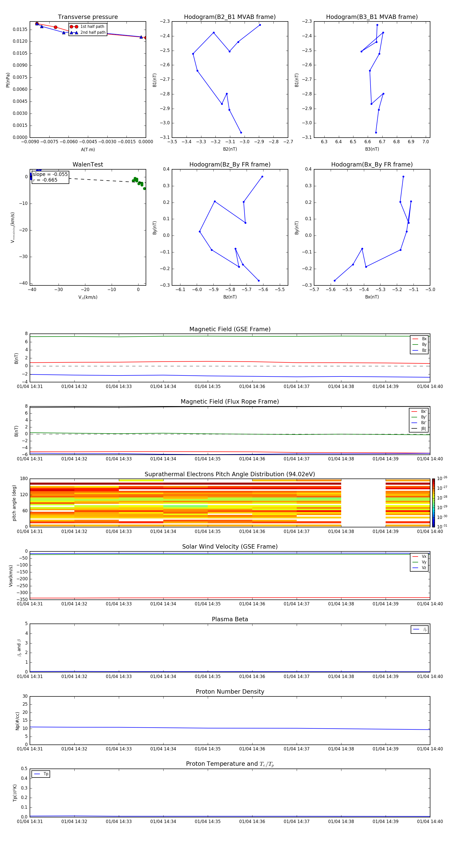
Flux Rope in 1999

Flux Rope Event 1999-01-04 14:31 ~ 1999-01-04 14:40 (10 minutes)


plot