HOME   LIST
‹–   –›

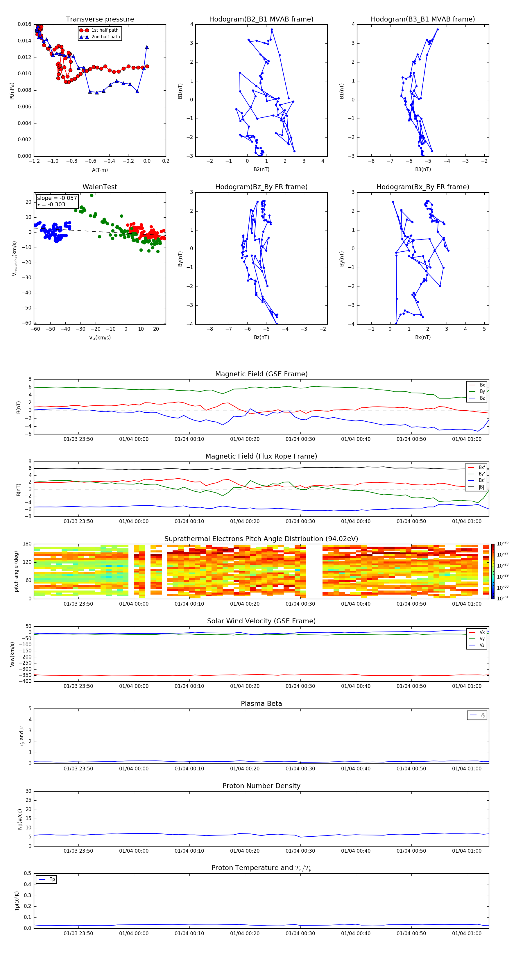
Flux Rope in 1999

Flux Rope Event 1999-01-03 23:42 ~ 1999-01-04 01:04 (83 minutes)


plot