HOME   LIST
‹–   –›

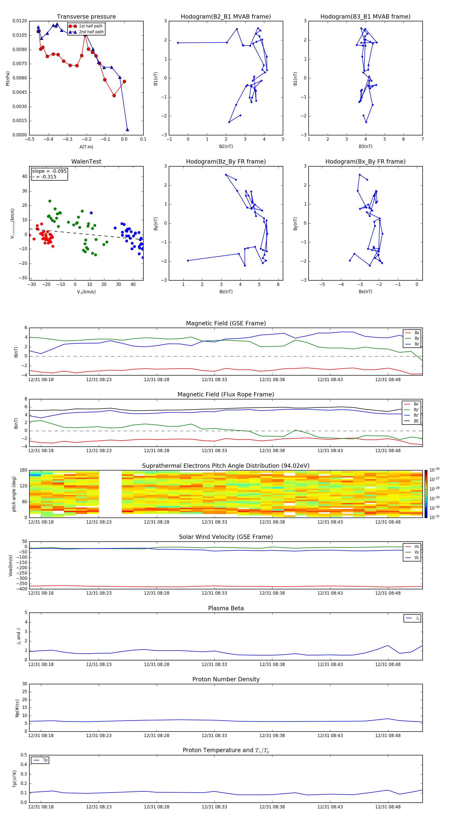
Flux Rope in 1998

Flux Rope Event 1998-12-31 08:17 ~ 1998-12-31 08:51 (35 minutes)


plot