HOME   LIST
‹–   –›

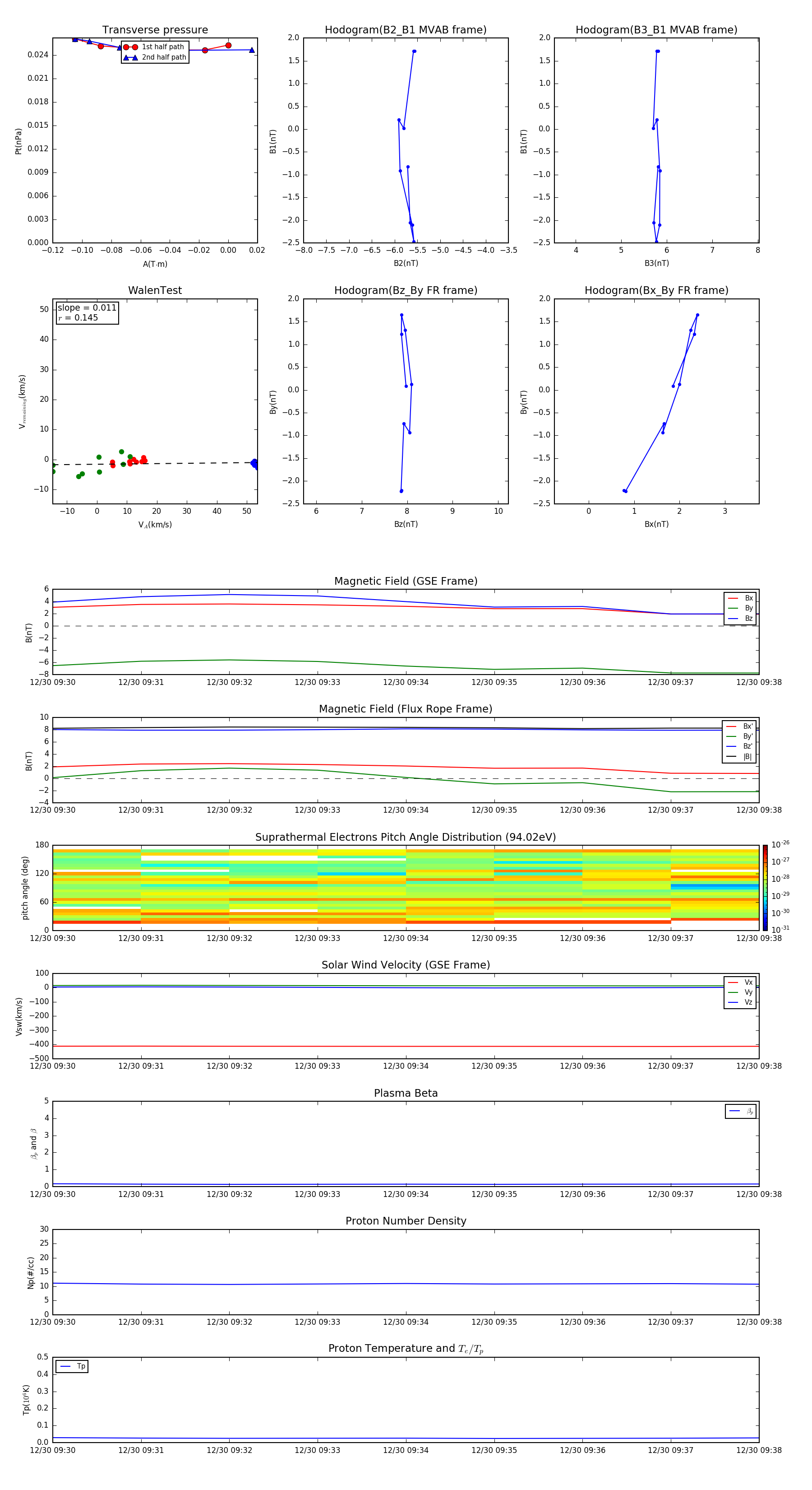
Flux Rope in 1998

Flux Rope Event 1998-12-30 09:30 ~ 1998-12-30 09:38 (9 minutes)


plot