HOME   LIST
‹–   –›

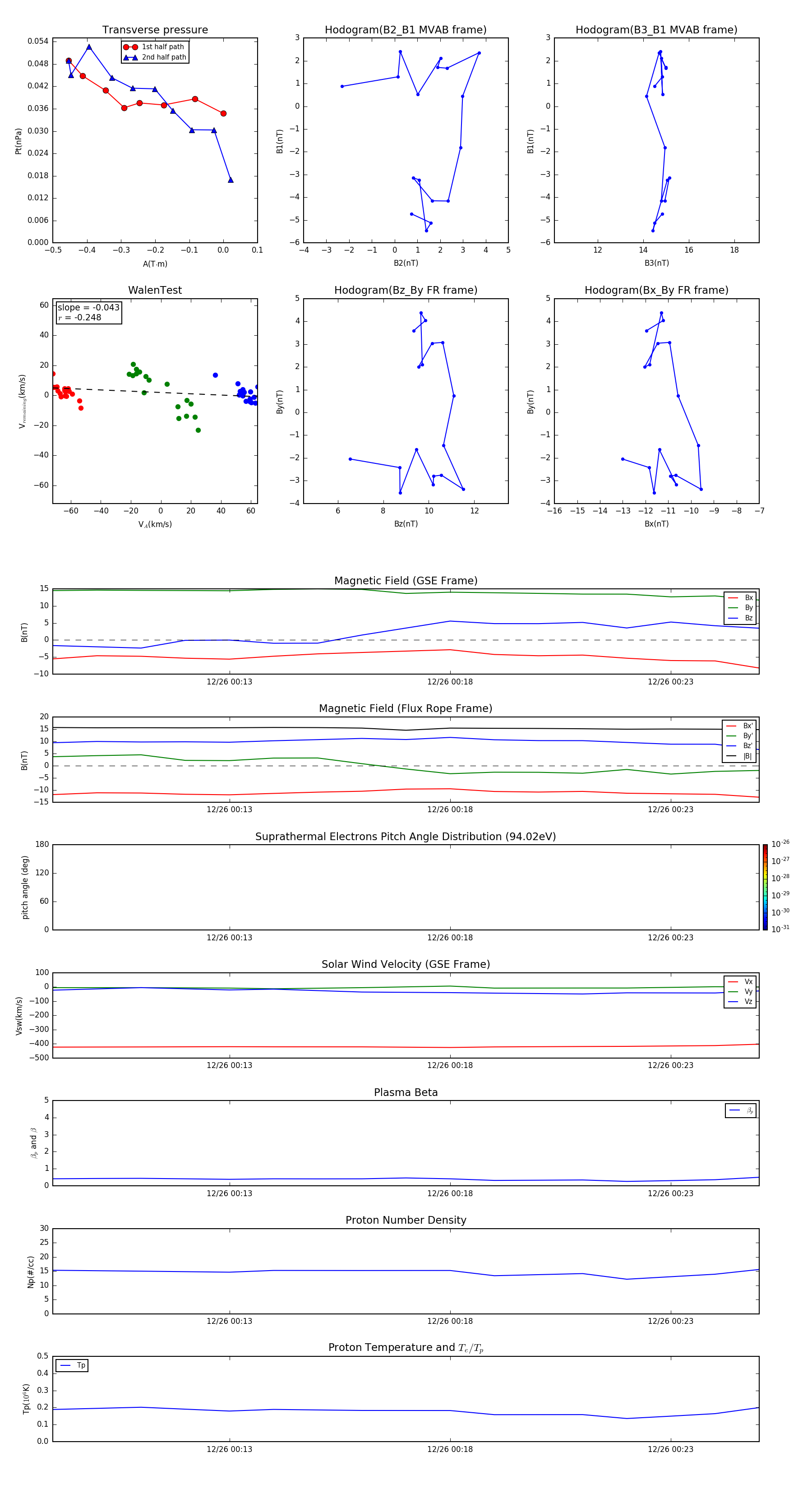
Flux Rope in 1998

Flux Rope Event 1998-12-26 00:09 ~ 1998-12-26 00:25 (17 minutes)


plot