HOME   LIST
‹–   –›

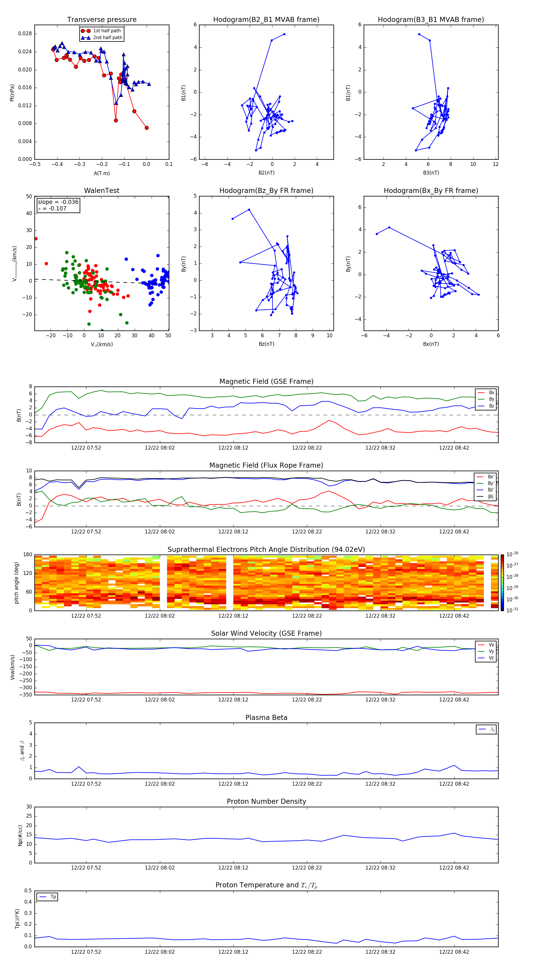
Flux Rope in 1998

Flux Rope Event 1998-12-22 07:45 ~ 1998-12-22 08:48 (64 minutes)


plot