HOME   LIST
‹–   –›

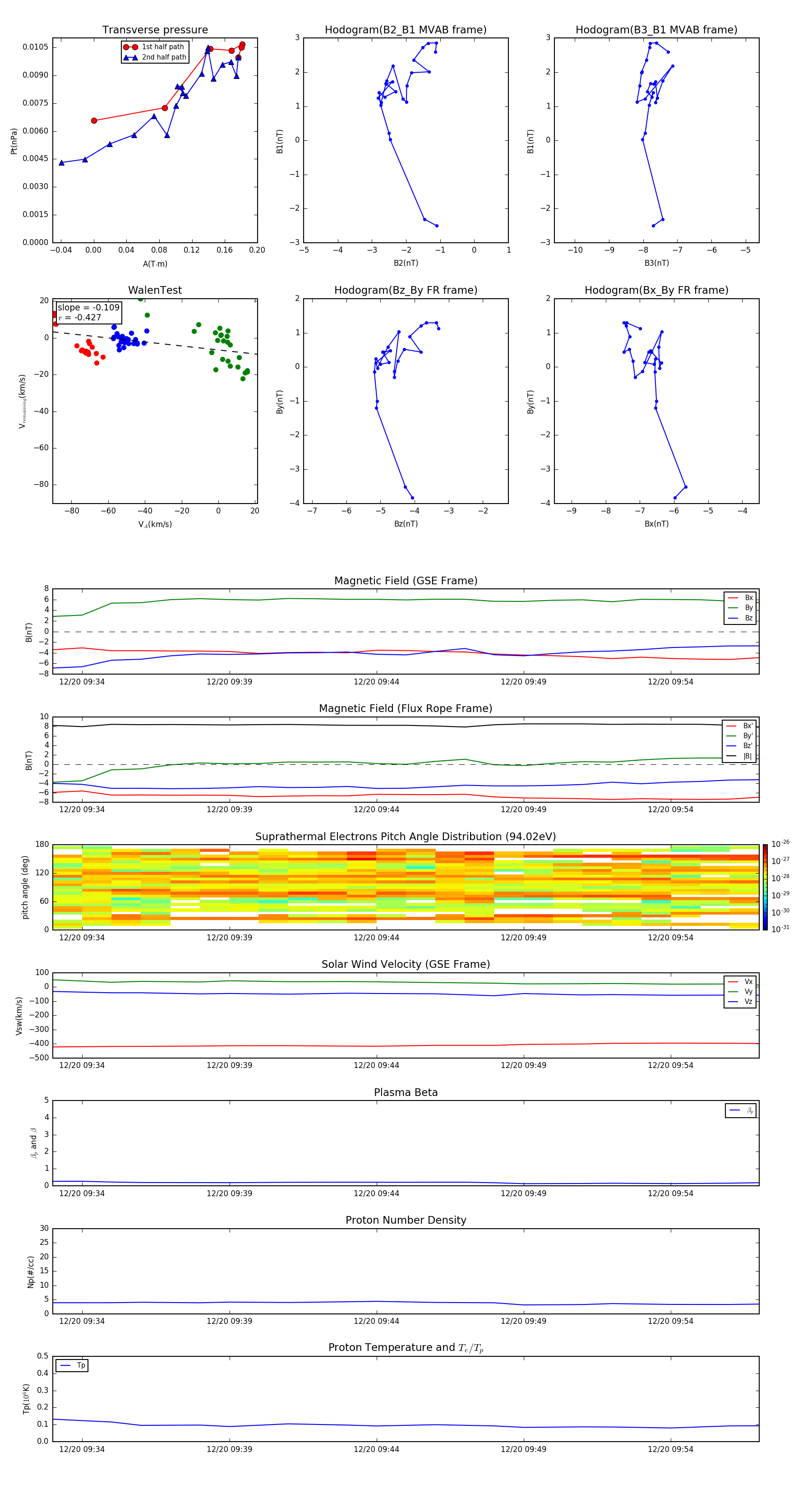
Flux Rope in 1998

Flux Rope Event 1998-12-20 09:33 ~ 1998-12-20 09:57 (25 minutes)


plot