HOME   LIST
‹–   –›

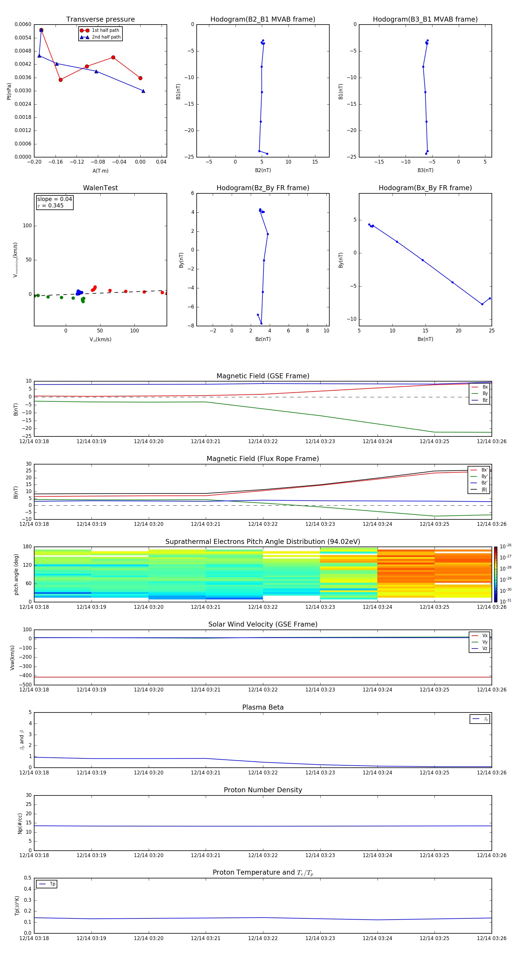
Flux Rope in 1998

Flux Rope Event 1998-12-14 03:18 ~ 1998-12-14 03:26 (9 minutes)


plot