HOME   LIST
‹–   –›

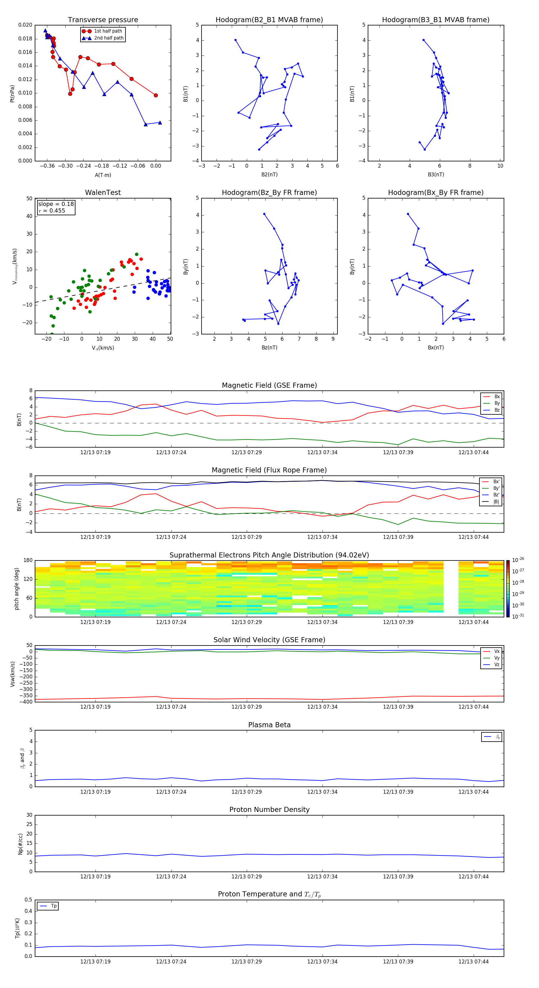
Flux Rope in 1998

Flux Rope Event 1998-12-13 07:15 ~ 1998-12-13 07:46 (32 minutes)


plot