HOME   LIST
‹–   –›

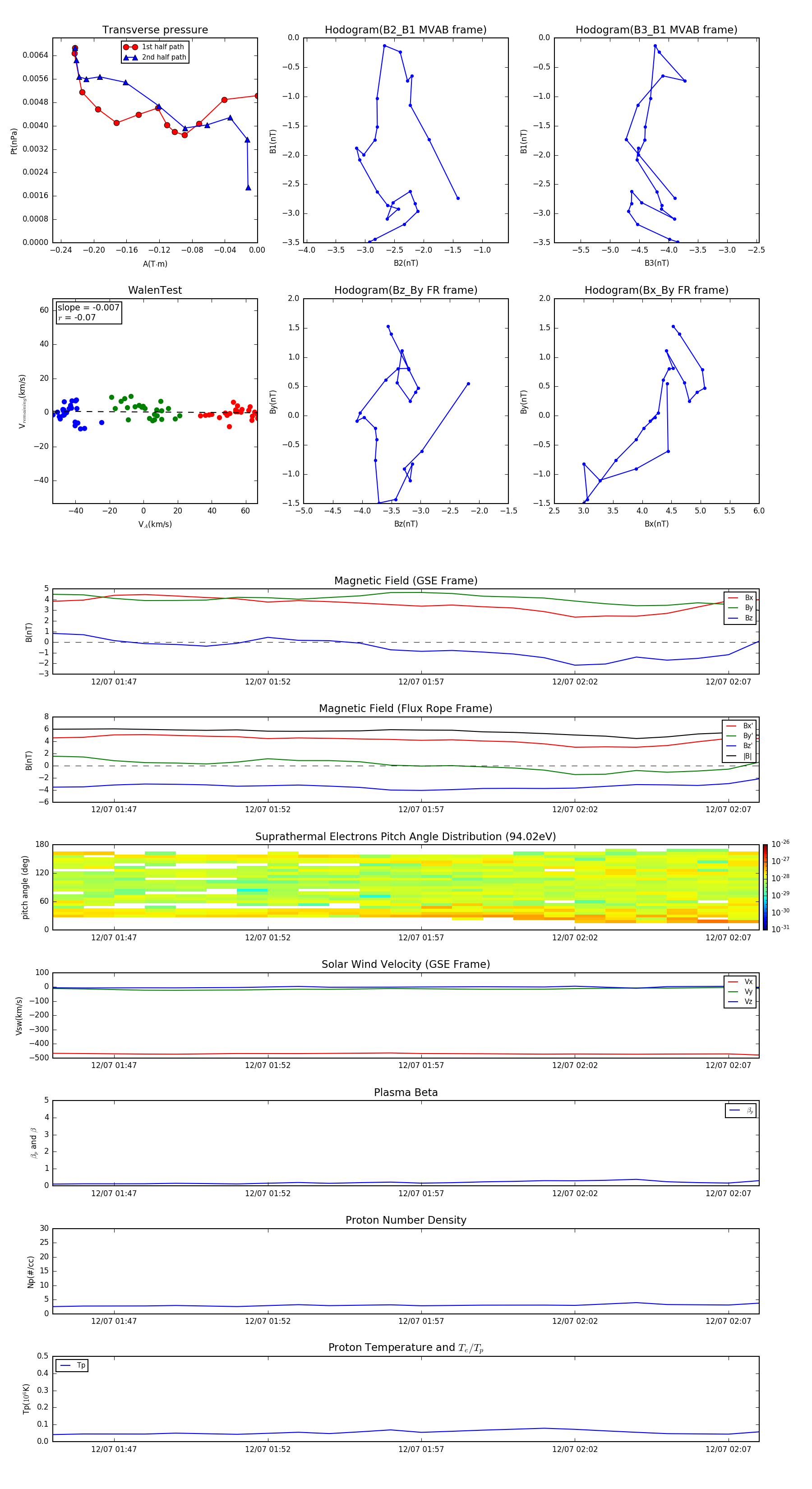
Flux Rope in 1998

Flux Rope Event 1998-12-07 01:45 ~ 1998-12-07 02:08 (24 minutes)


plot