HOME   LIST
‹–   –›

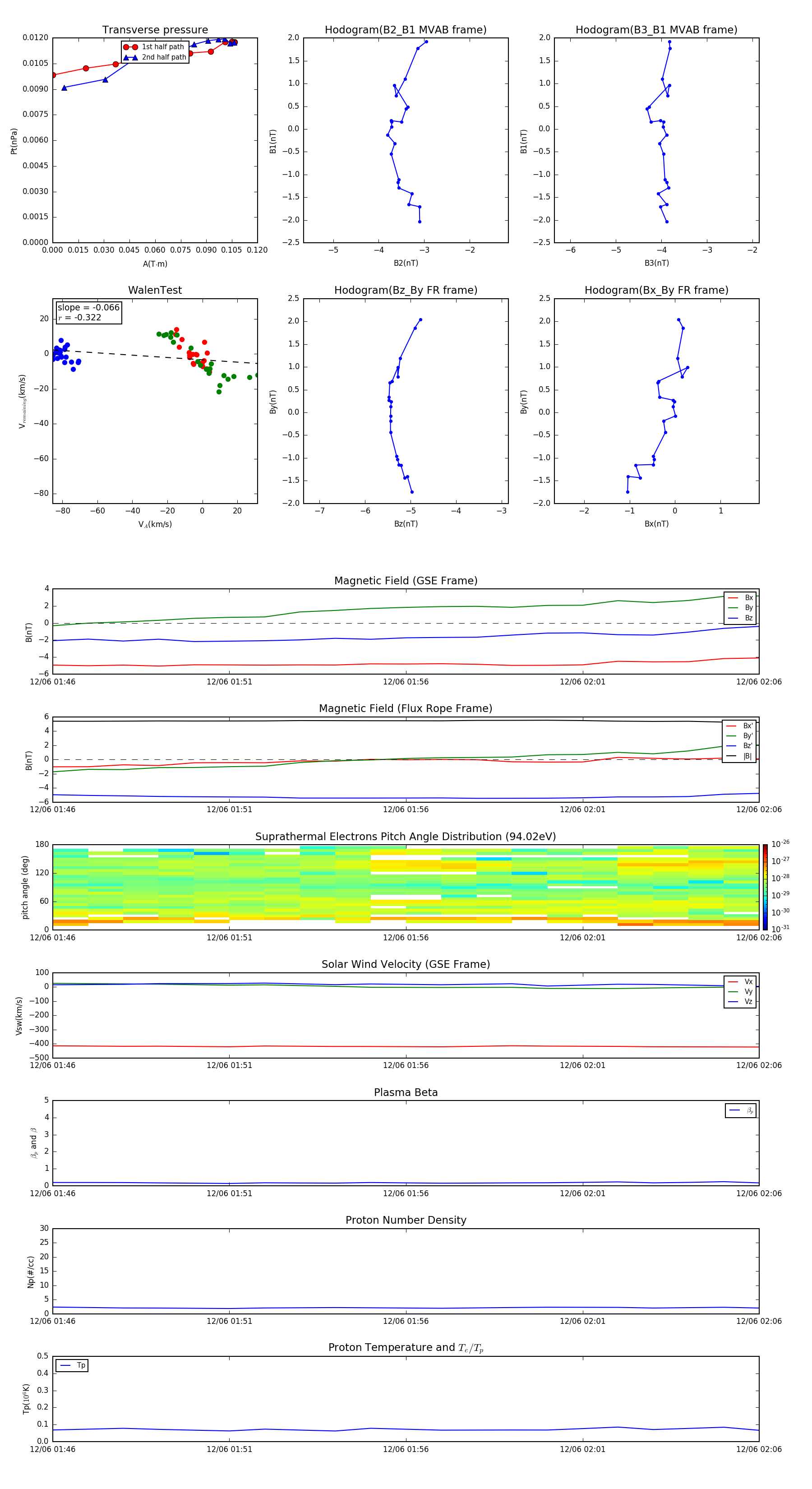
Flux Rope in 1998

Flux Rope Event 1998-12-06 01:46 ~ 1998-12-06 02:06 (21 minutes)


plot