HOME   LIST
‹–   –›

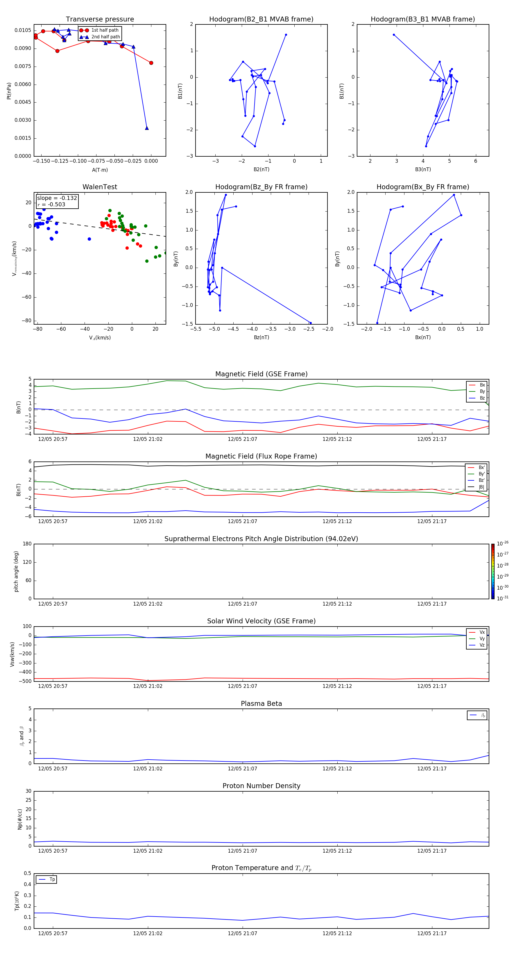
Flux Rope in 1998

Flux Rope Event 1998-12-05 20:56 ~ 1998-12-05 21:20 (25 minutes)


plot