HOME   LIST
‹–   –›

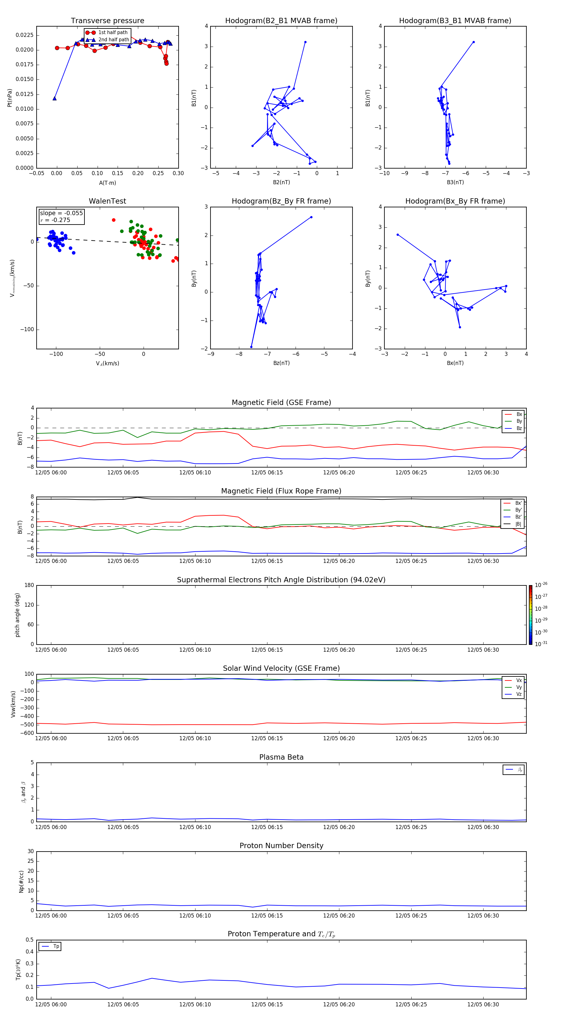
Flux Rope in 1998

Flux Rope Event 1998-12-05 05:59 ~ 1998-12-05 06:33 (35 minutes)


plot