HOME   LIST
‹–   –›

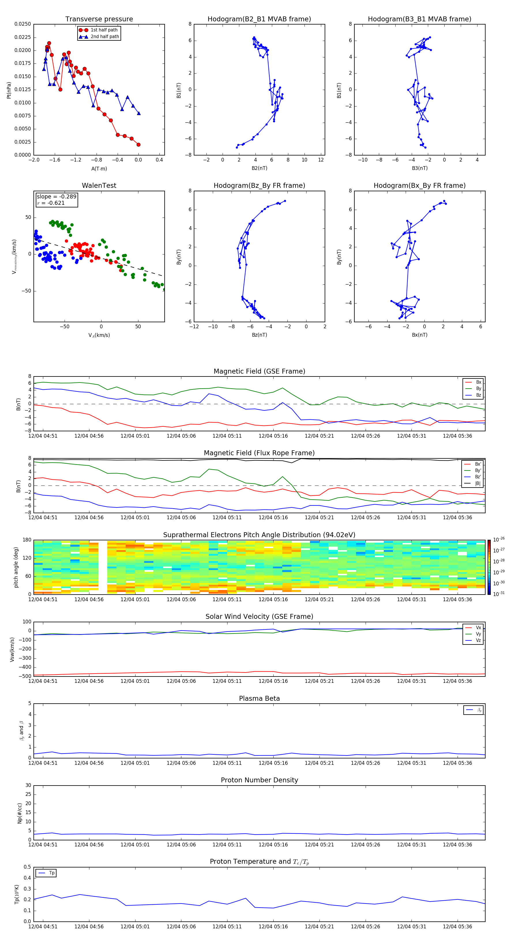
Flux Rope in 1998

Flux Rope Event 1998-12-04 04:50 ~ 1998-12-04 05:39 (50 minutes)


plot