HOME   LIST
‹–   –›

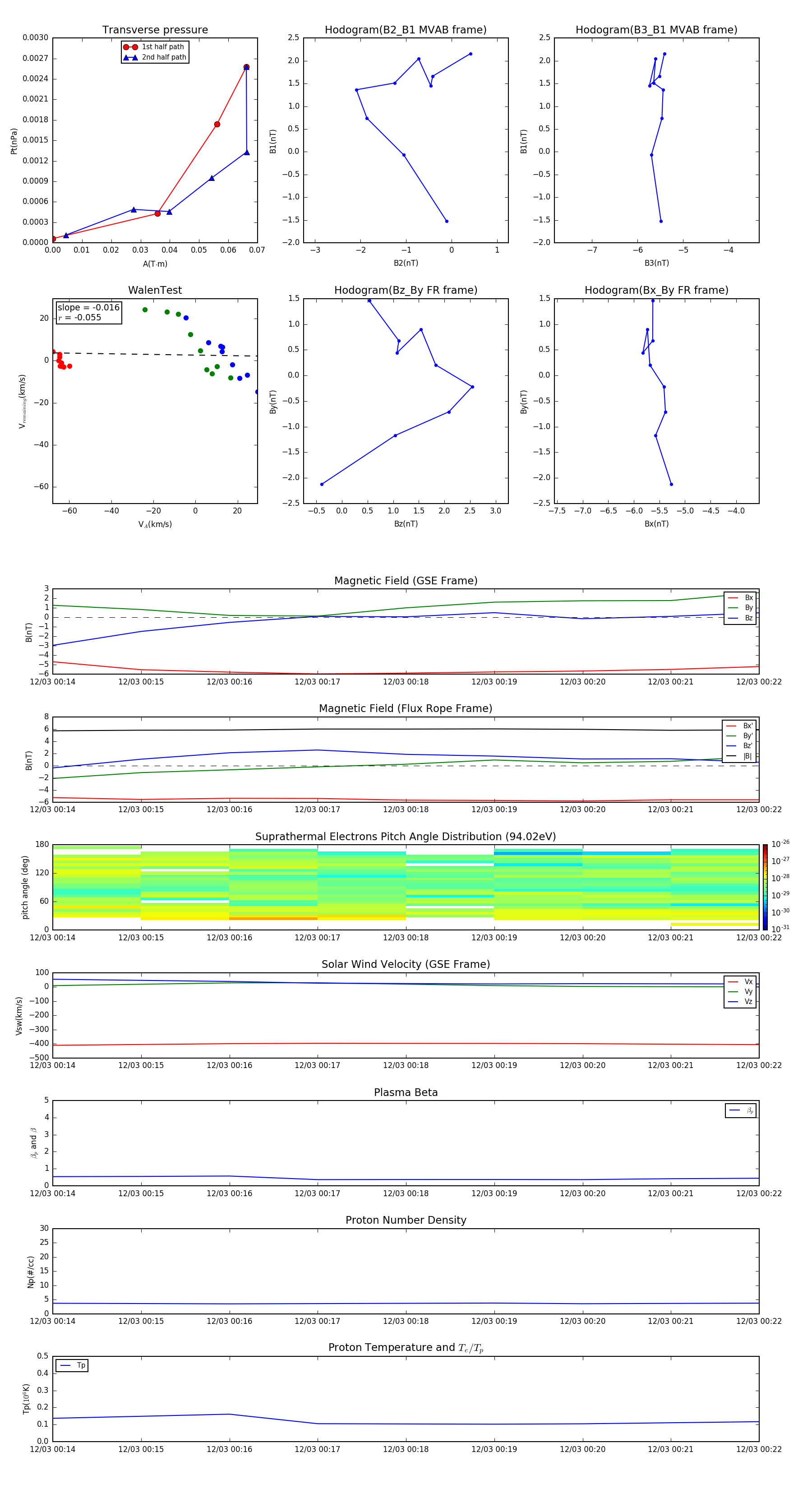
Flux Rope in 1998

Flux Rope Event 1998-12-03 00:14 ~ 1998-12-03 00:22 (9 minutes)


plot