HOME   LIST
‹–   –›

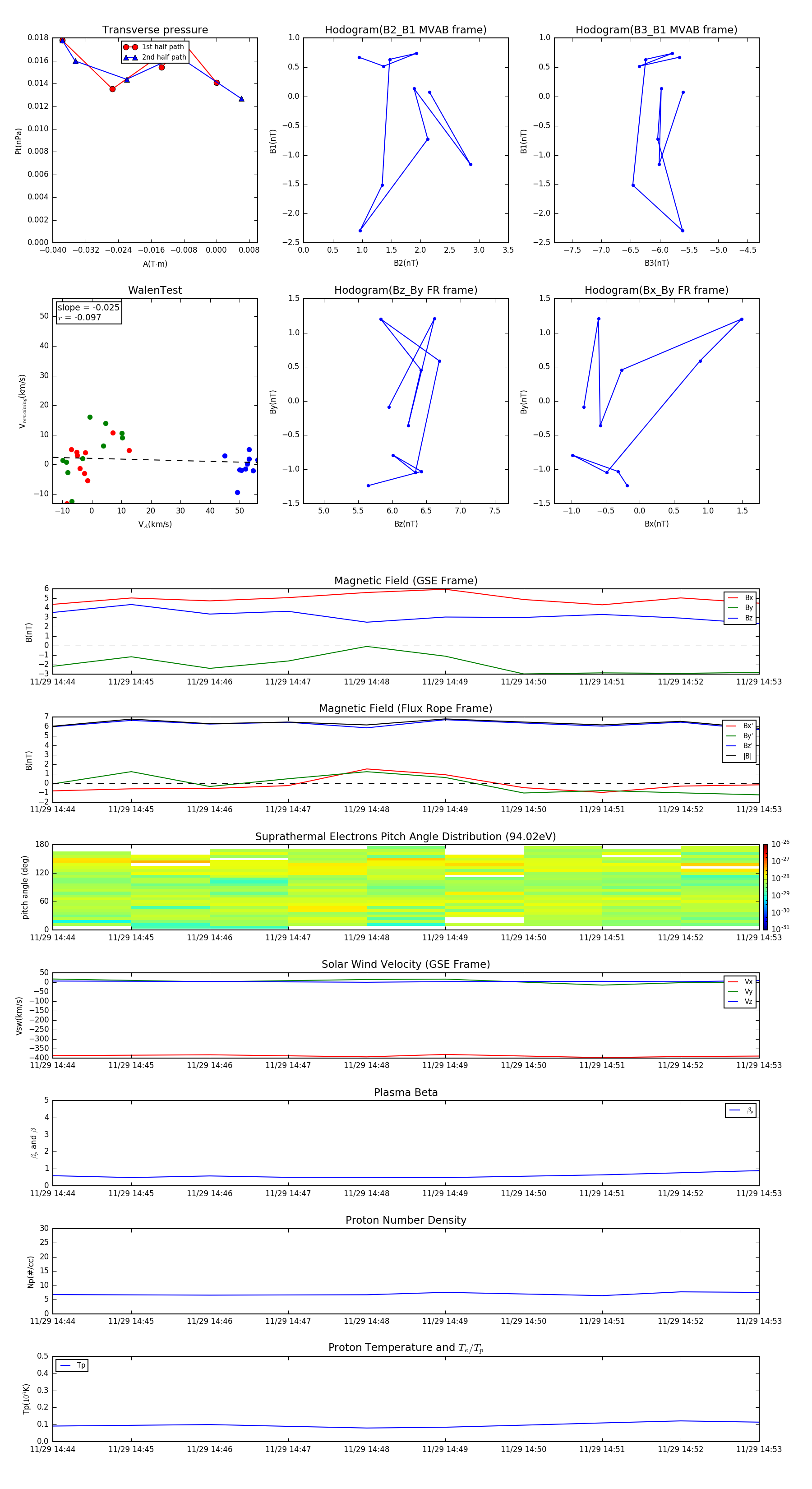
Flux Rope in 1998

Flux Rope Event 1998-11-29 14:44 ~ 1998-11-29 14:53 (10 minutes)


plot