HOME   LIST
‹–   –›

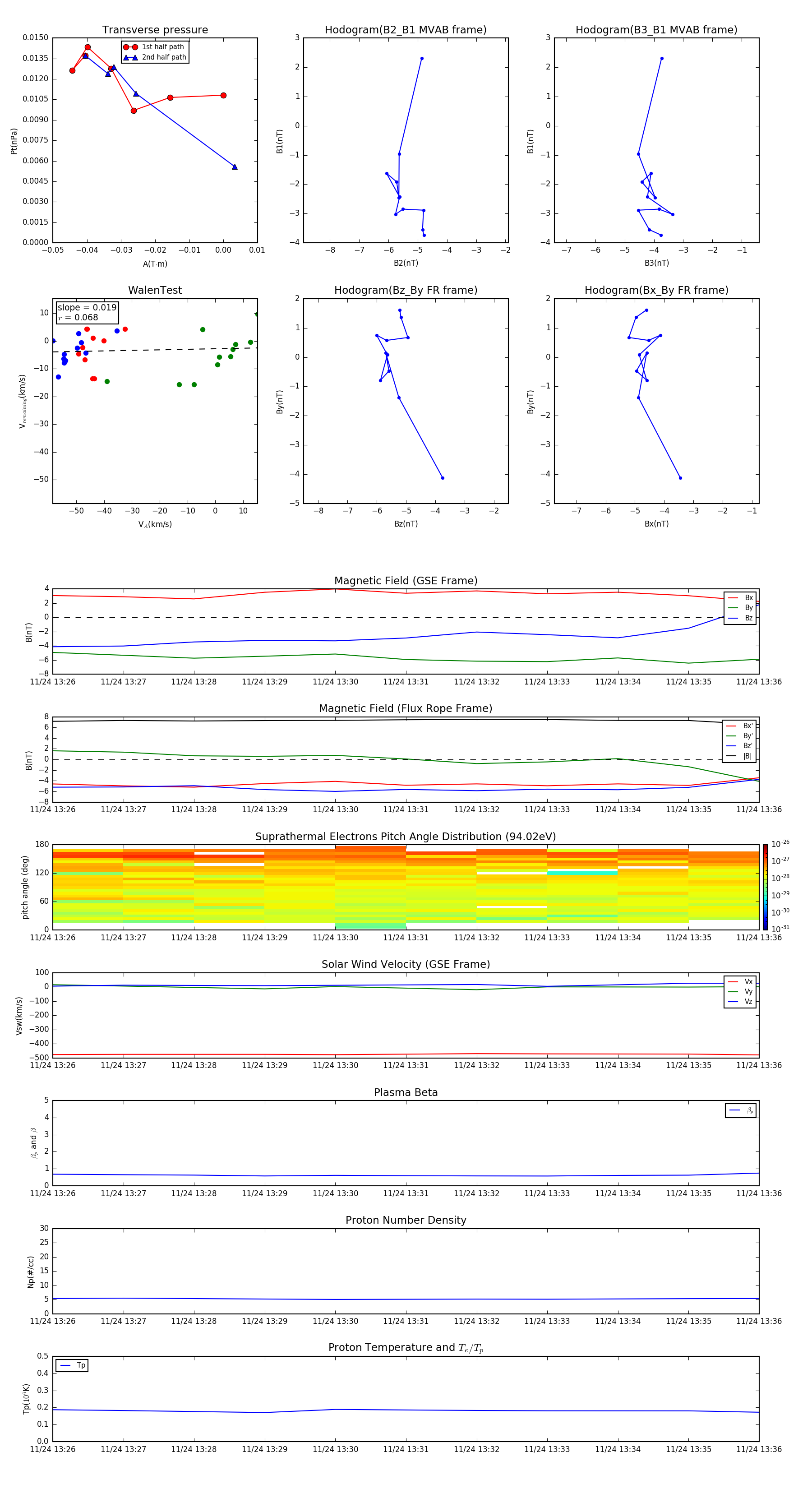
Flux Rope in 1998

Flux Rope Event 1998-11-24 13:26 ~ 1998-11-24 13:36 (11 minutes)


plot