HOME   LIST
‹–   –›

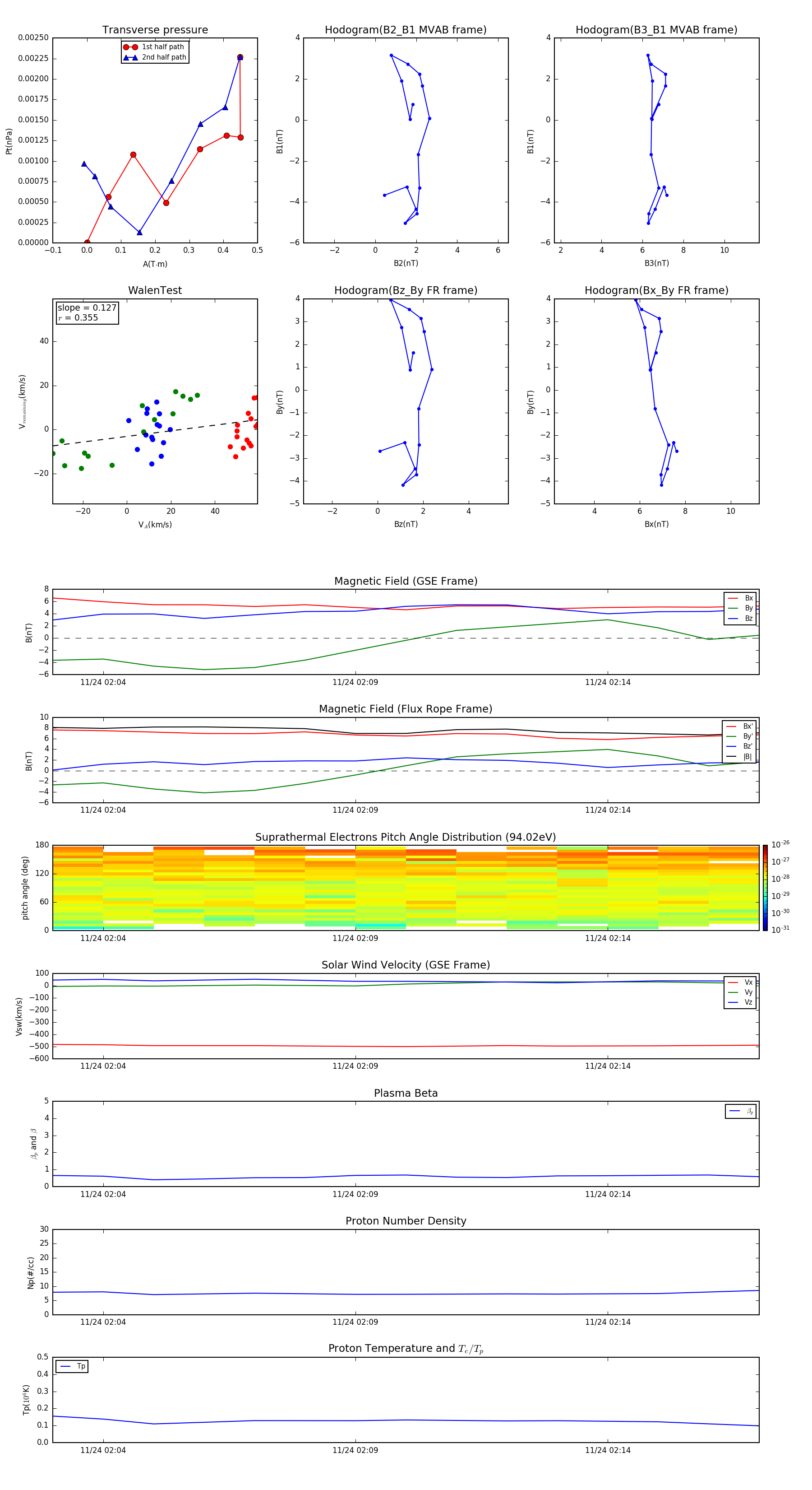
Flux Rope in 1998

Flux Rope Event 1998-11-24 02:03 ~ 1998-11-24 02:17 (15 minutes)


plot