HOME   LIST
‹–   –›

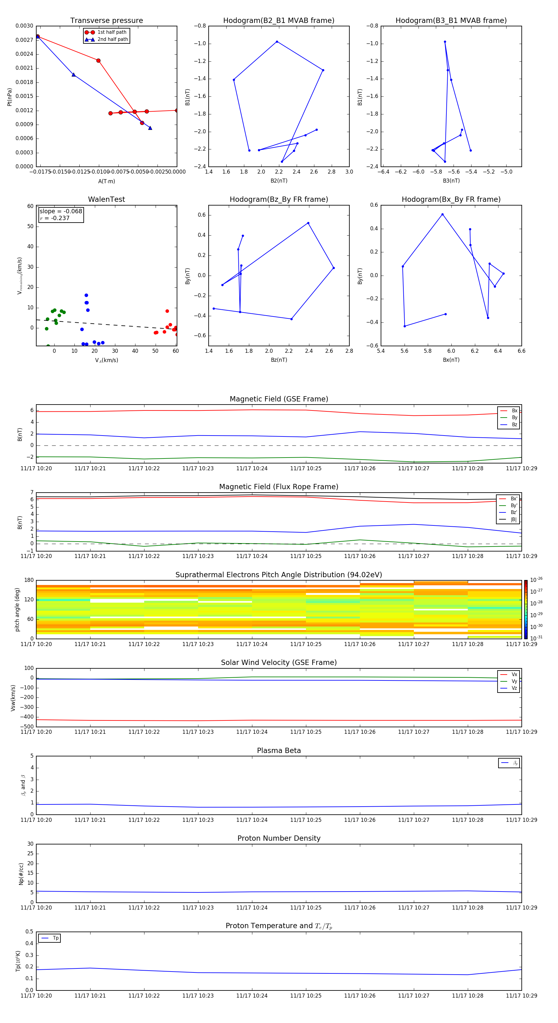
Flux Rope in 1998

Flux Rope Event 1998-11-17 10:20 ~ 1998-11-17 10:29 (10 minutes)


plot