HOME   LIST
‹–   –›

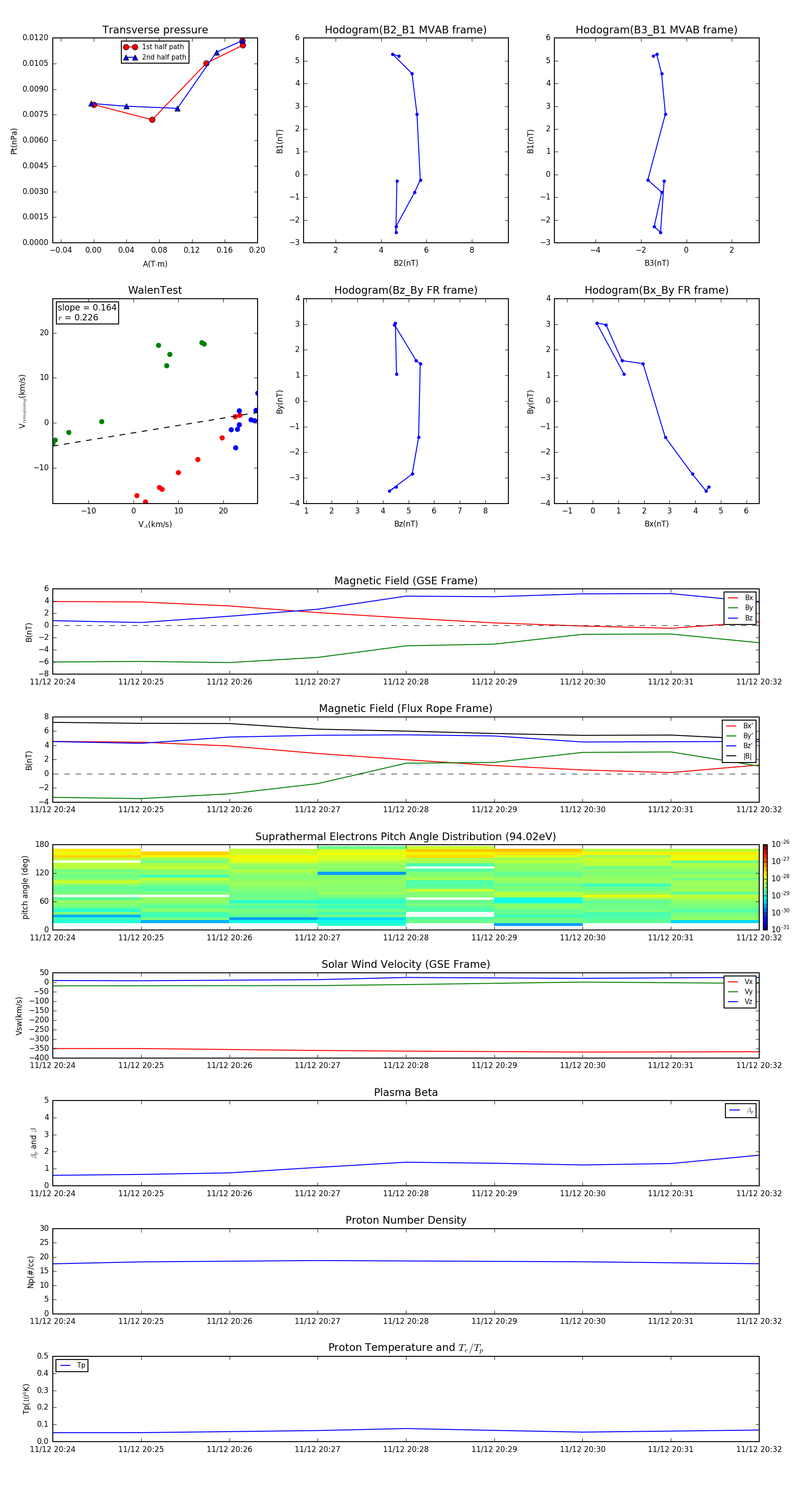
Flux Rope in 1998

Flux Rope Event 1998-11-12 20:24 ~ 1998-11-12 20:32 (9 minutes)


plot