HOME   LIST
‹–   –›

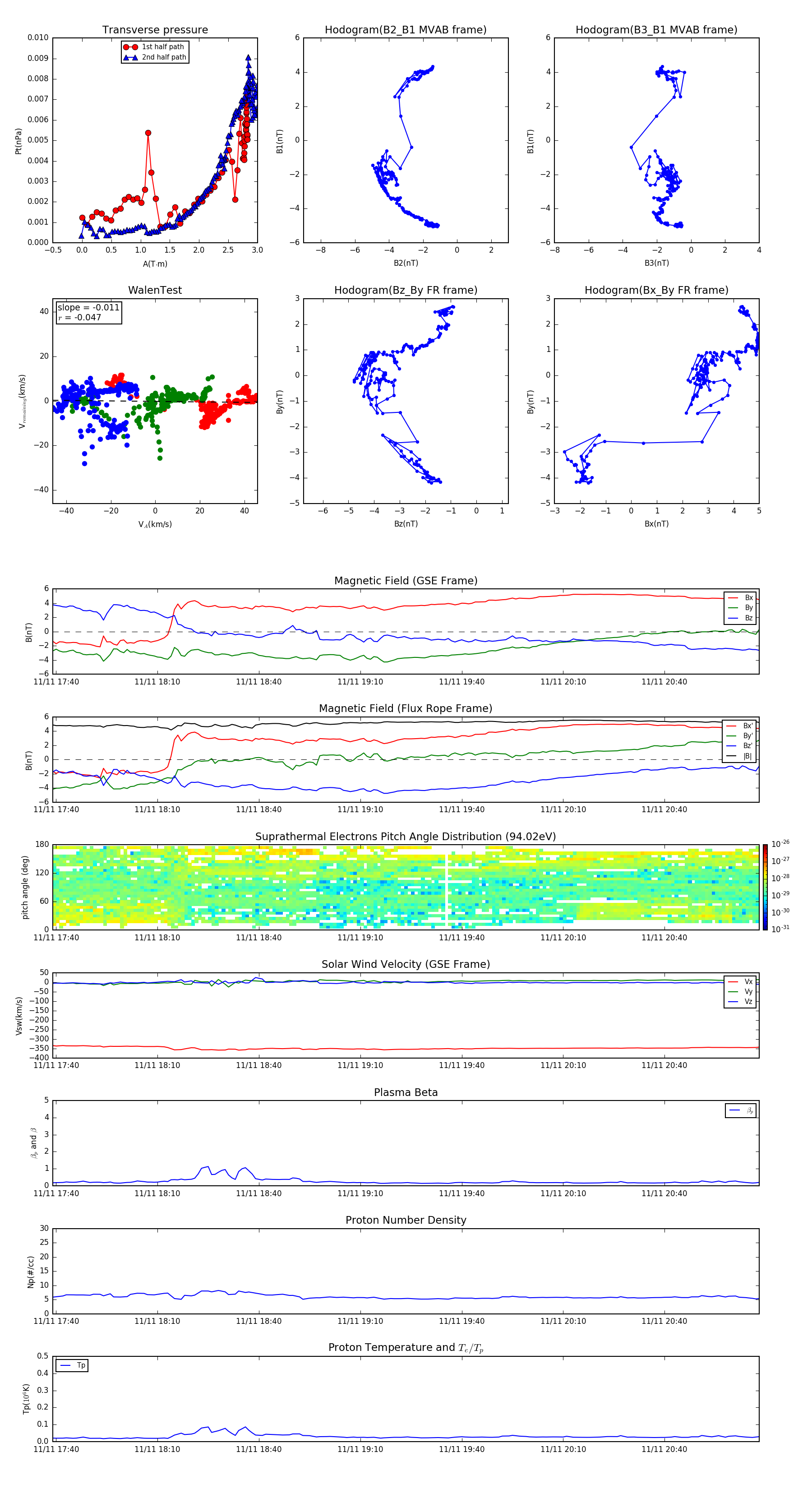
Flux Rope in 1998

Flux Rope Event 1998-11-11 17:39 ~ 1998-11-11 21:08 (210 minutes)


plot