HOME   LIST
‹–   –›

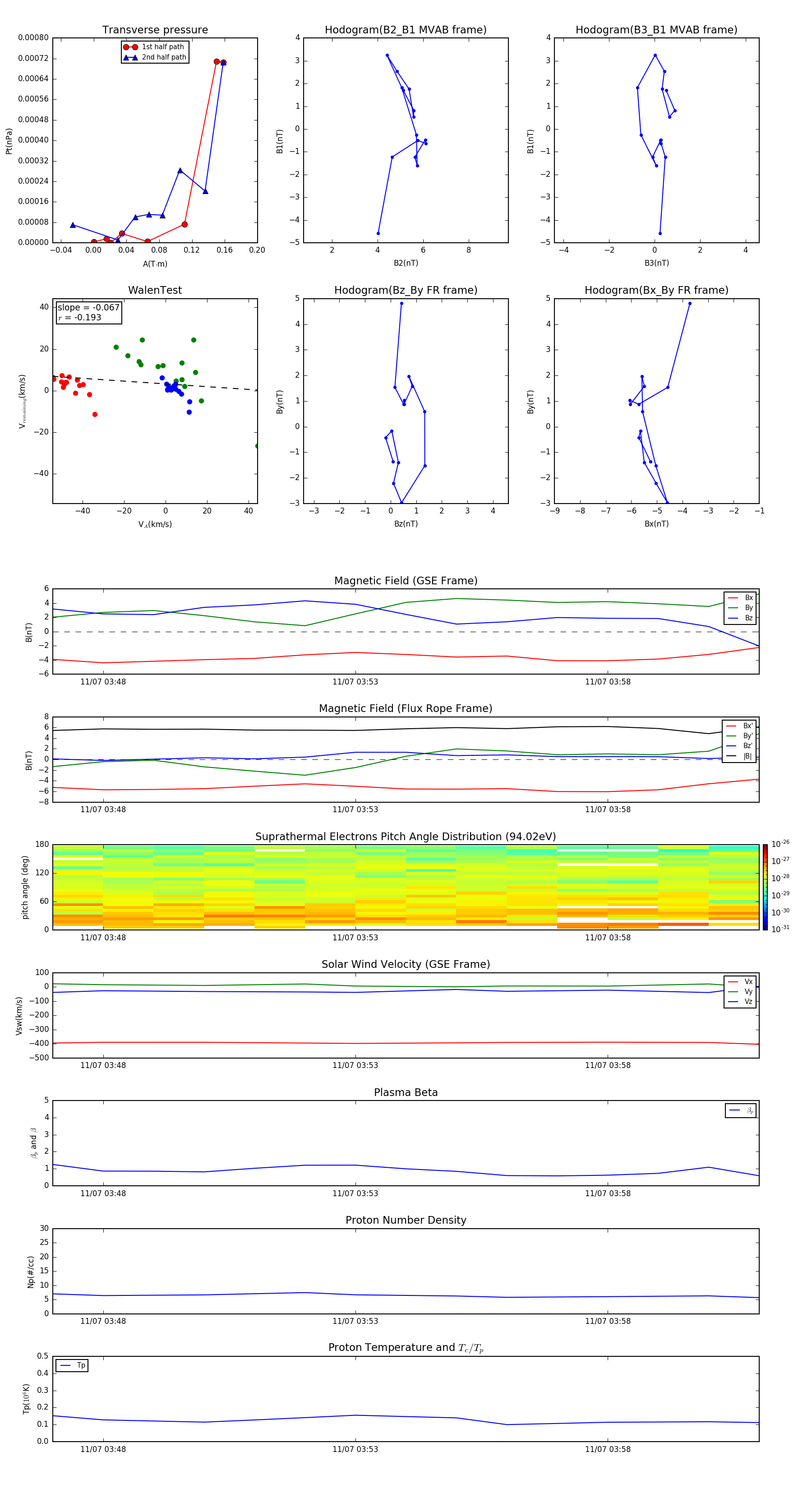
Flux Rope in 1998

Flux Rope Event 1998-11-07 03:47 ~ 1998-11-07 04:01 (15 minutes)


plot