HOME   LIST
‹–   –›

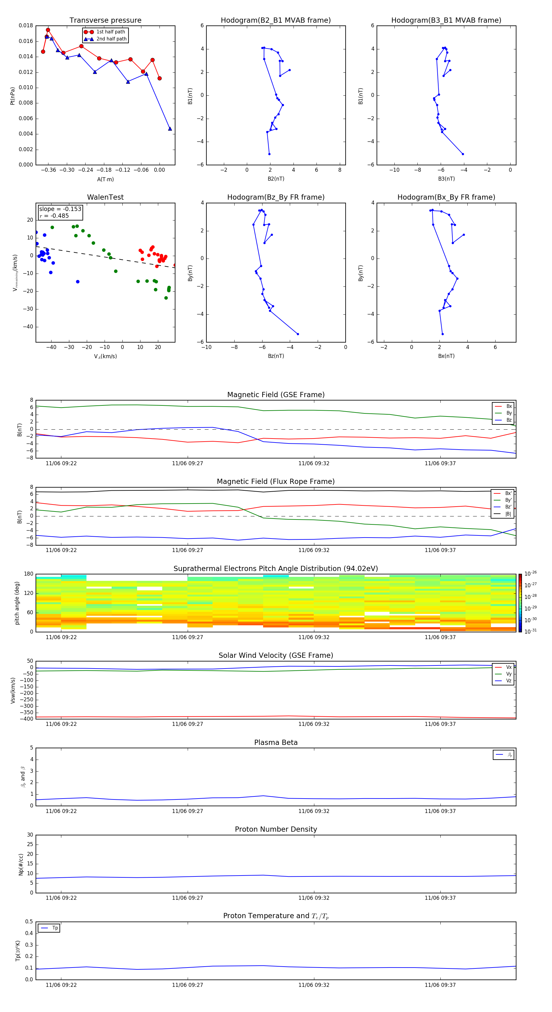
Flux Rope in 1998

Flux Rope Event 1998-11-06 09:21 ~ 1998-11-06 09:40 (20 minutes)


plot