HOME   LIST
‹–   –›

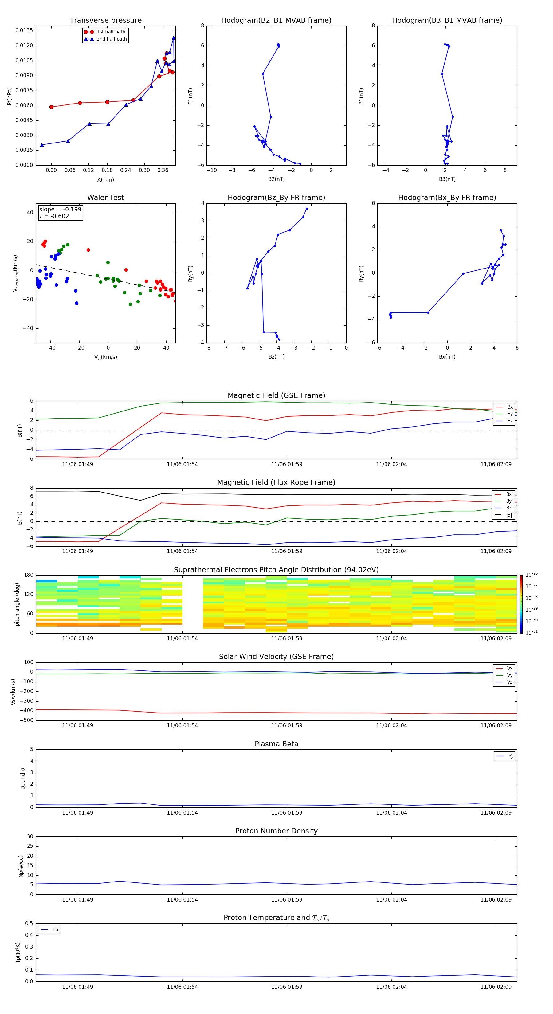
Flux Rope in 1998

Flux Rope Event 1998-11-06 01:47 ~ 1998-11-06 02:10 (24 minutes)


plot