HOME   LIST
‹–   –›

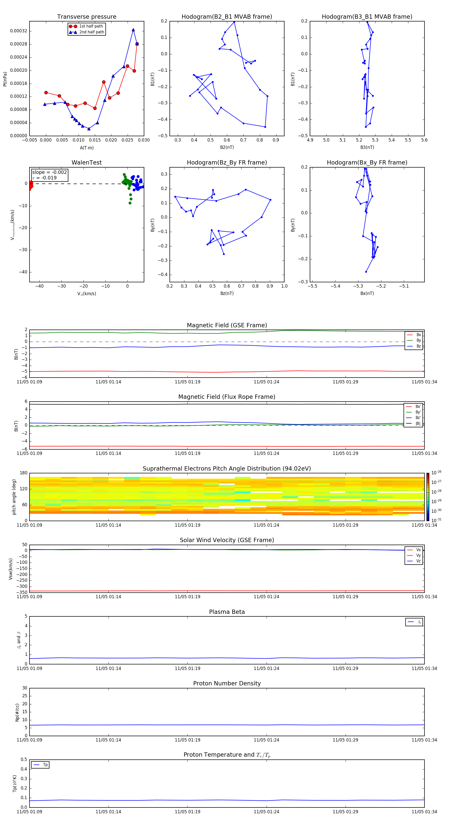
Flux Rope in 1998

Flux Rope Event 1998-11-05 01:09 ~ 1998-11-05 01:34 (26 minutes)


plot