HOME   LIST
‹–   –›

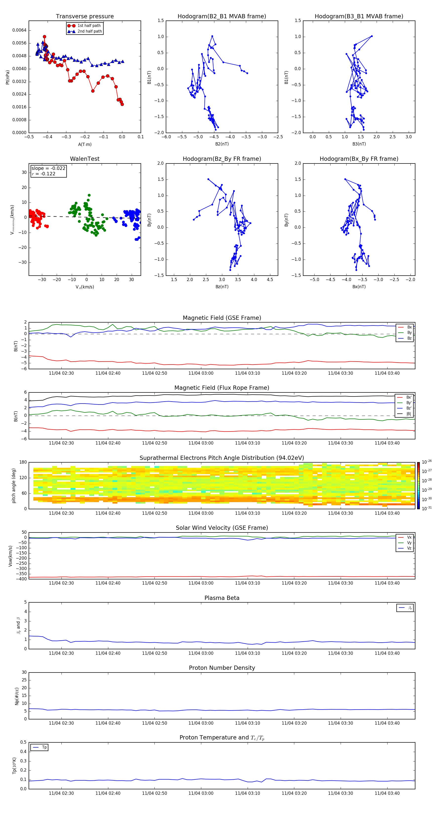
Flux Rope in 1998

Flux Rope Event 1998-11-04 02:23 ~ 1998-11-04 03:46 (84 minutes)


plot