HOME   LIST
‹–   –›

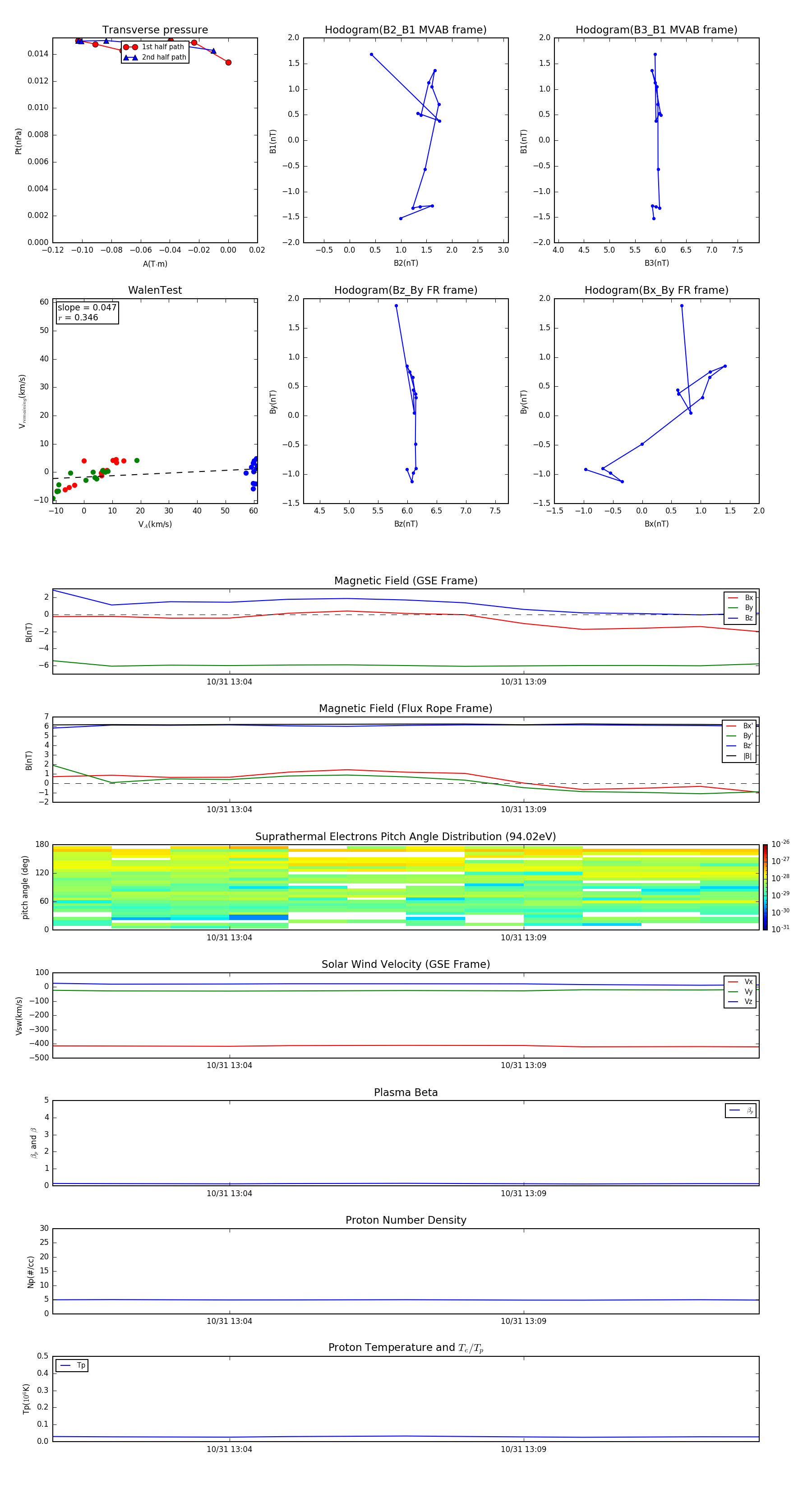
Flux Rope in 1998

Flux Rope Event 1998-10-31 13:01 ~ 1998-10-31 13:13 (13 minutes)


plot