HOME   LIST
‹–   –›

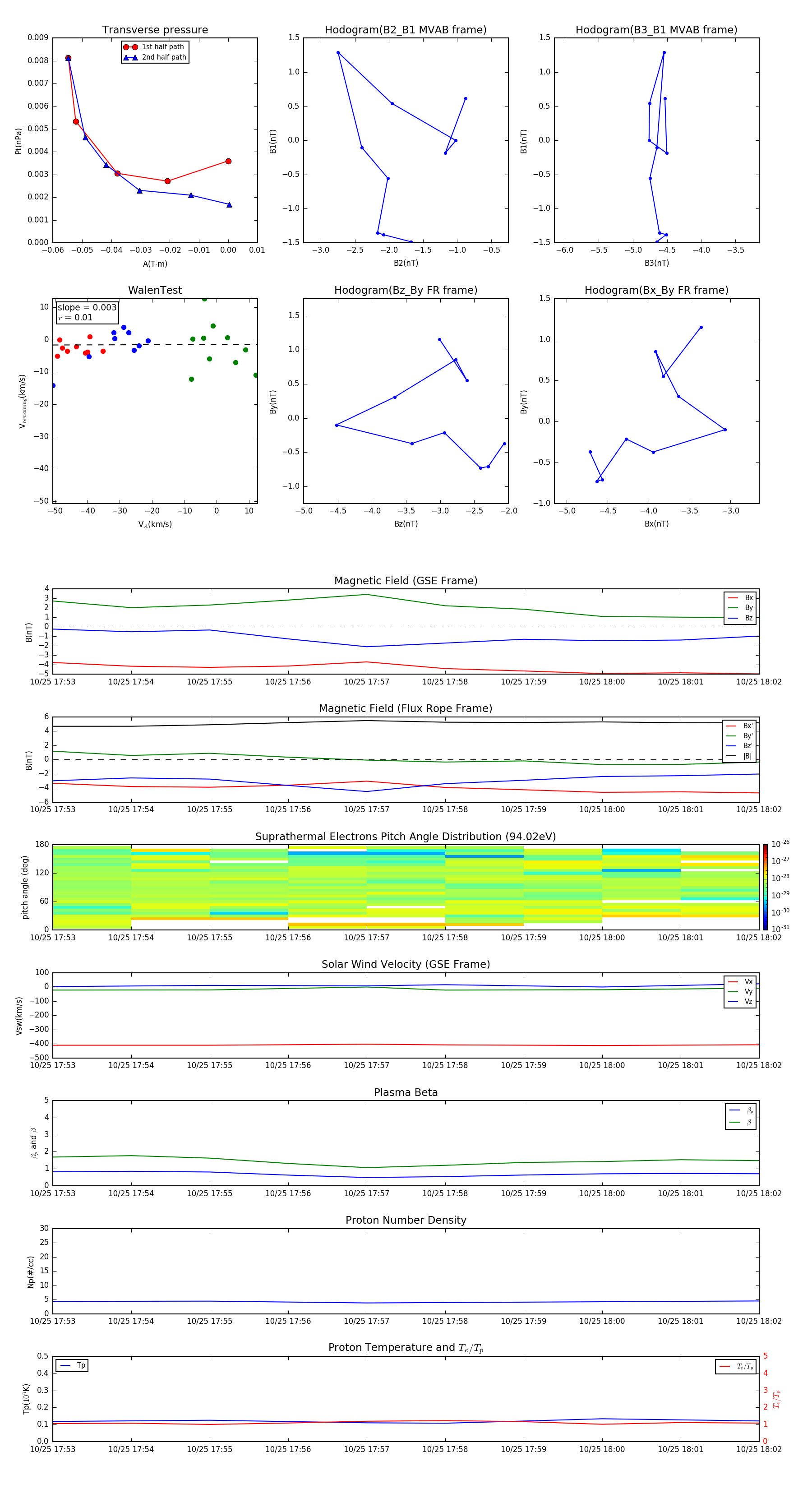
Flux Rope in 1998

Flux Rope Event 1998-10-25 17:53 ~ 1998-10-25 18:02 (10 minutes)


plot