HOME   LIST
‹–   –›

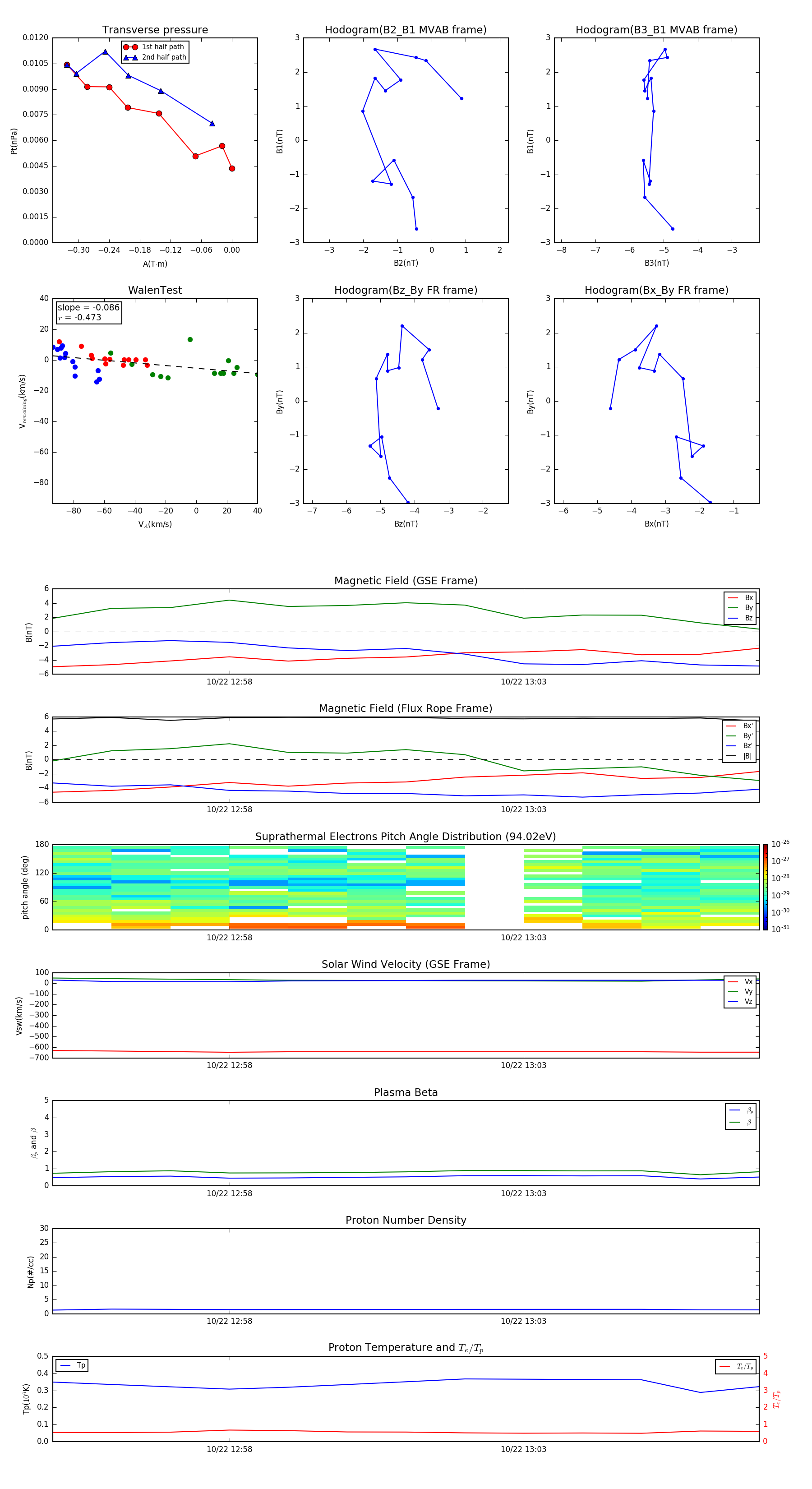
Flux Rope in 1998

Flux Rope Event 1998-10-22 12:55 ~ 1998-10-22 13:07 (13 minutes)


plot