HOME   LIST
‹–   –›

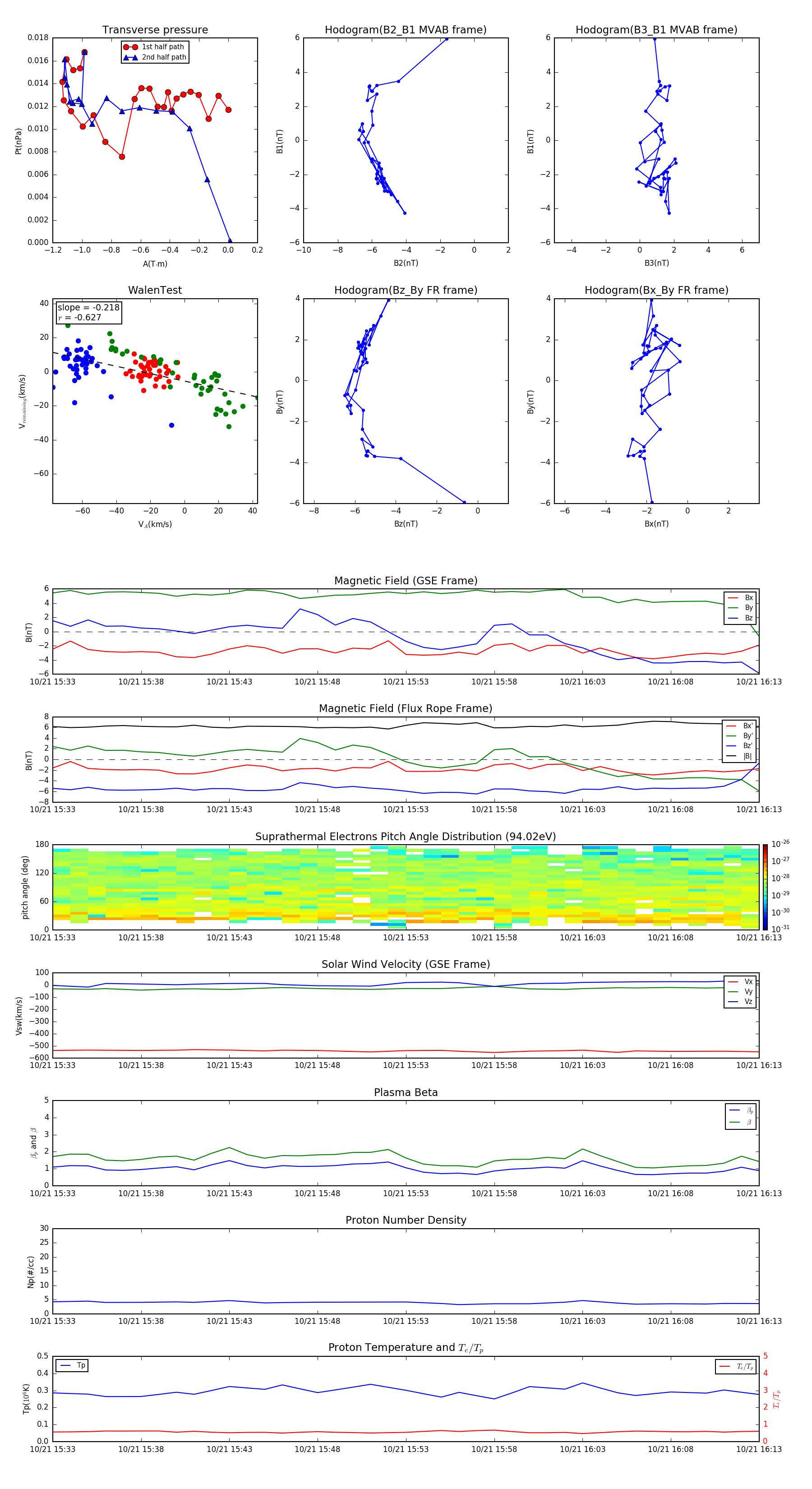
Flux Rope in 1998

Flux Rope Event 1998-10-21 15:33 ~ 1998-10-21 16:13 (41 minutes)


plot