HOME   LIST
‹–   –›

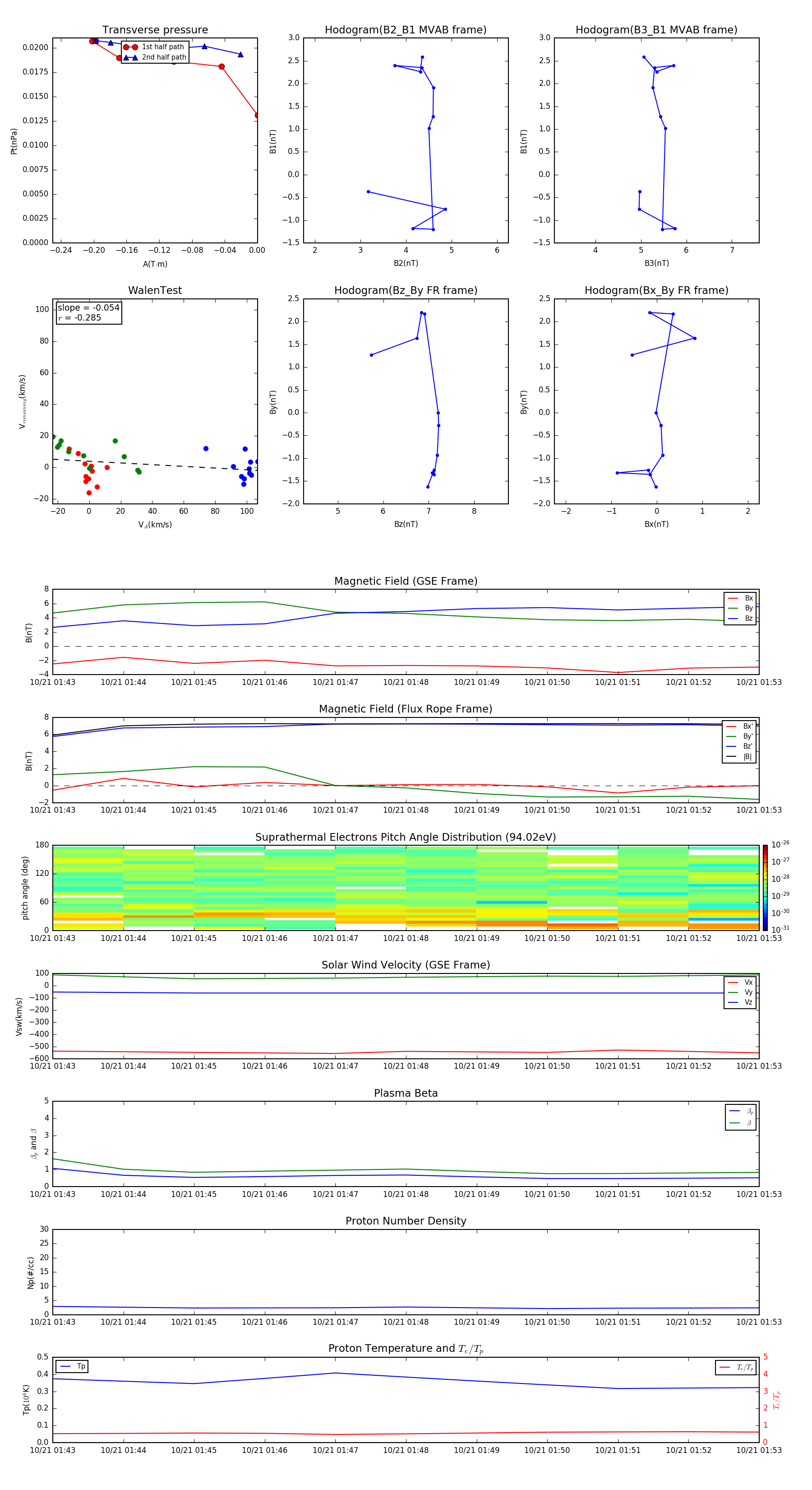
Flux Rope in 1998

Flux Rope Event 1998-10-21 01:43 ~ 1998-10-21 01:53 (11 minutes)


plot