HOME   LIST
‹–   –›

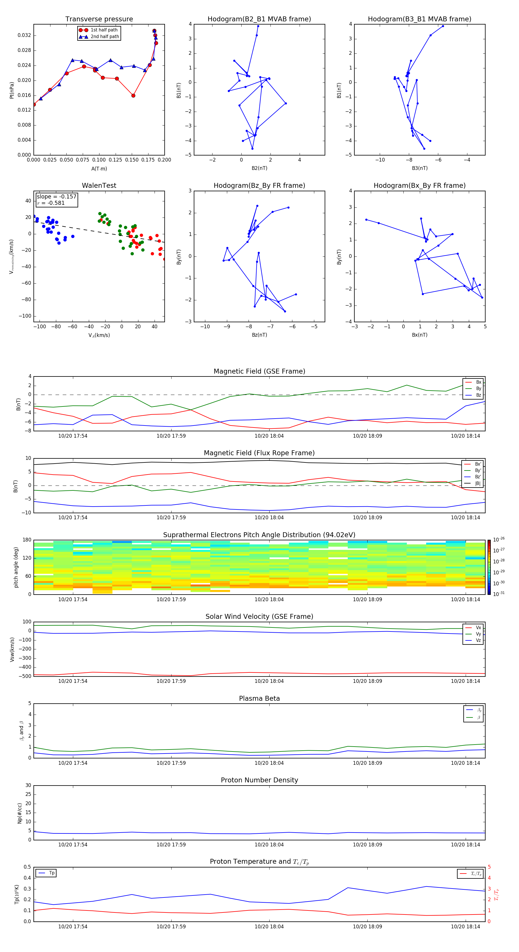
Flux Rope in 1998

Flux Rope Event 1998-10-20 17:52 ~ 1998-10-20 18:15 (24 minutes)


plot