HOME   LIST
‹–   –›

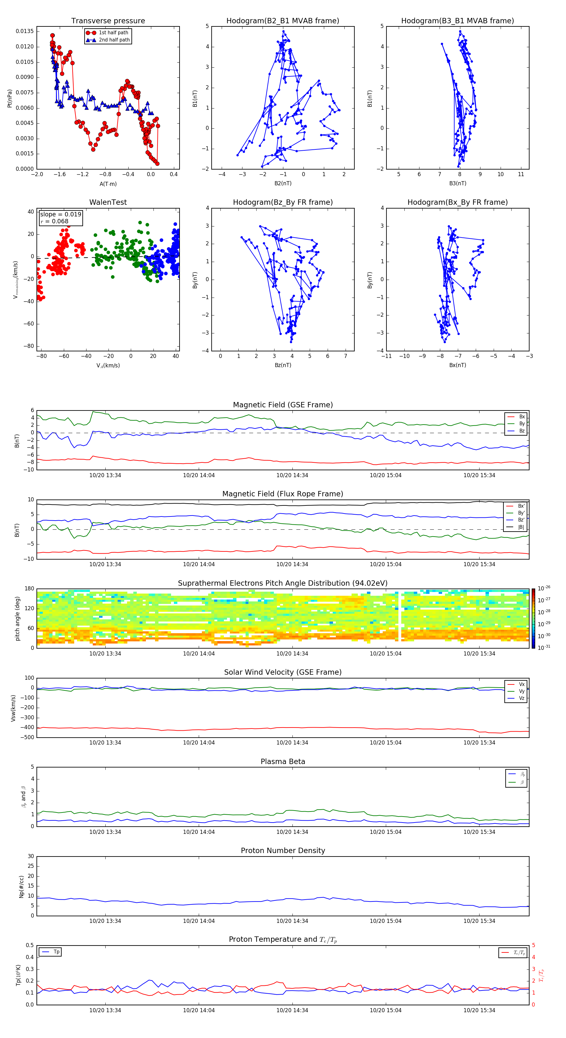
Flux Rope in 1998

Flux Rope Event 1998-10-20 13:12 ~ 1998-10-20 15:50 (159 minutes)


plot