HOME   LIST
‹–   –›

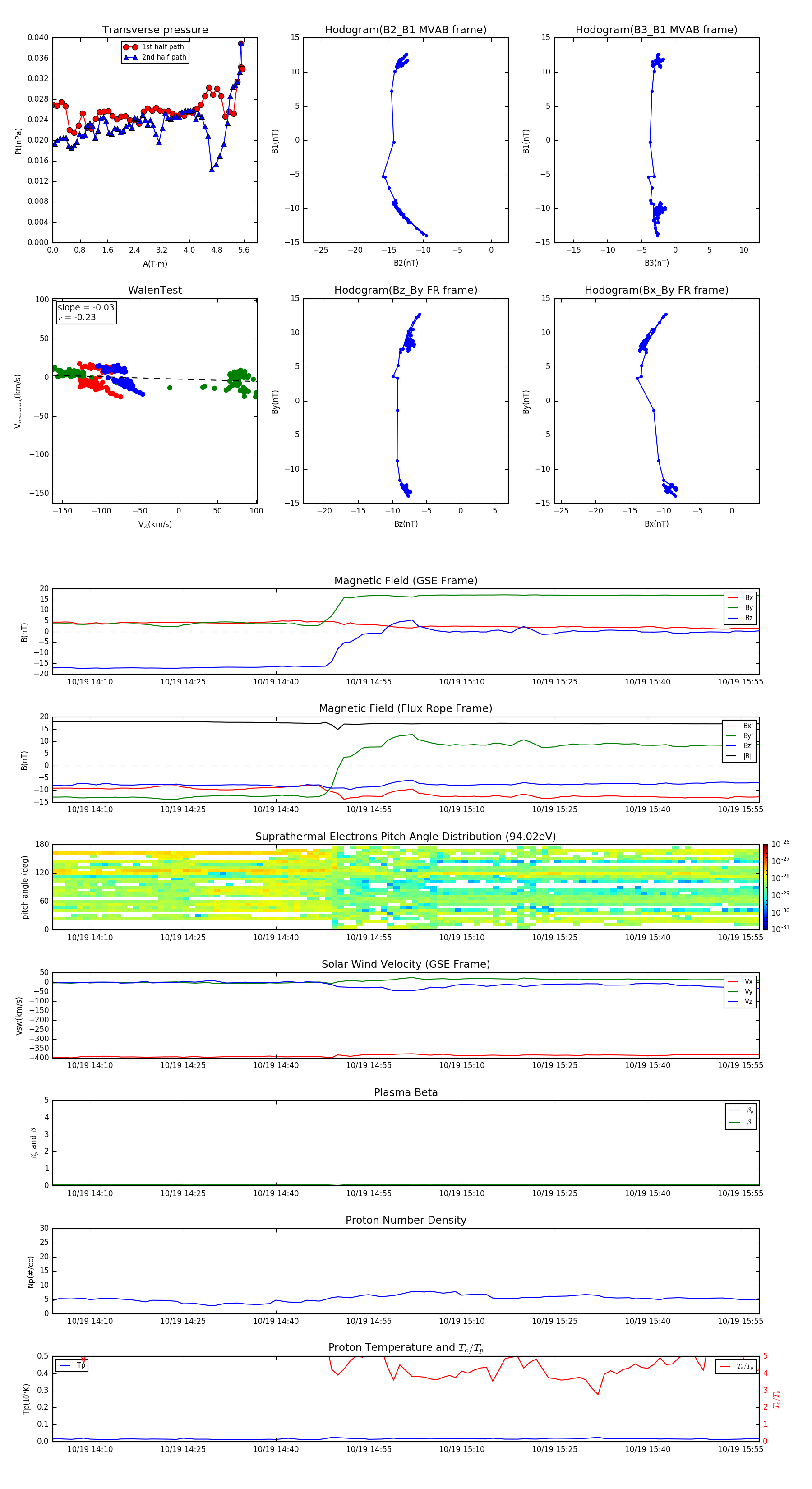
Flux Rope in 1998

Flux Rope Event 1998-10-19 14:04 ~ 1998-10-19 15:58 (115 minutes)


plot