HOME   LIST
‹–   –›

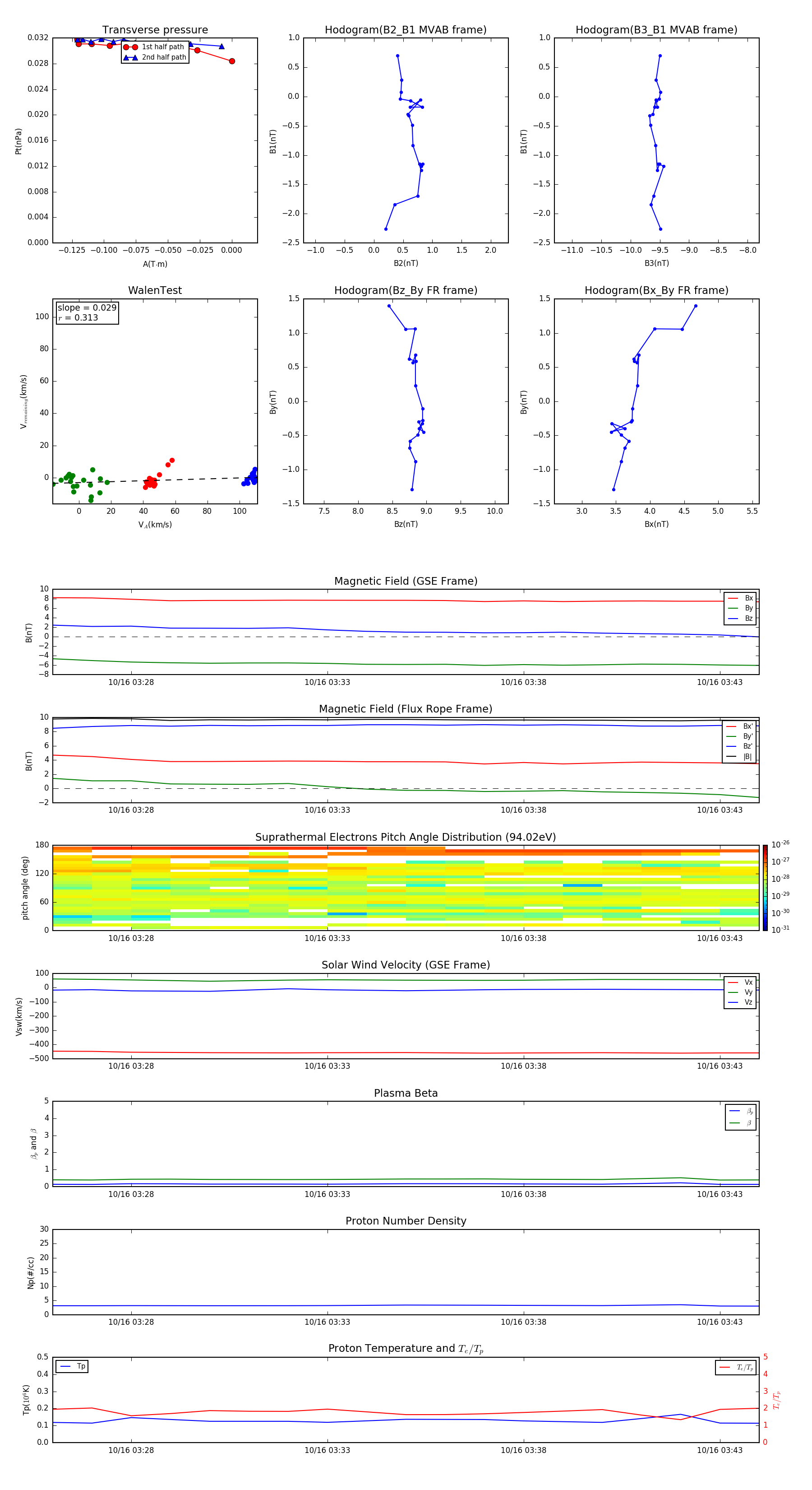
Flux Rope in 1998

Flux Rope Event 1998-10-16 03:26 ~ 1998-10-16 03:44 (19 minutes)


plot