HOME   LIST
‹–   –›

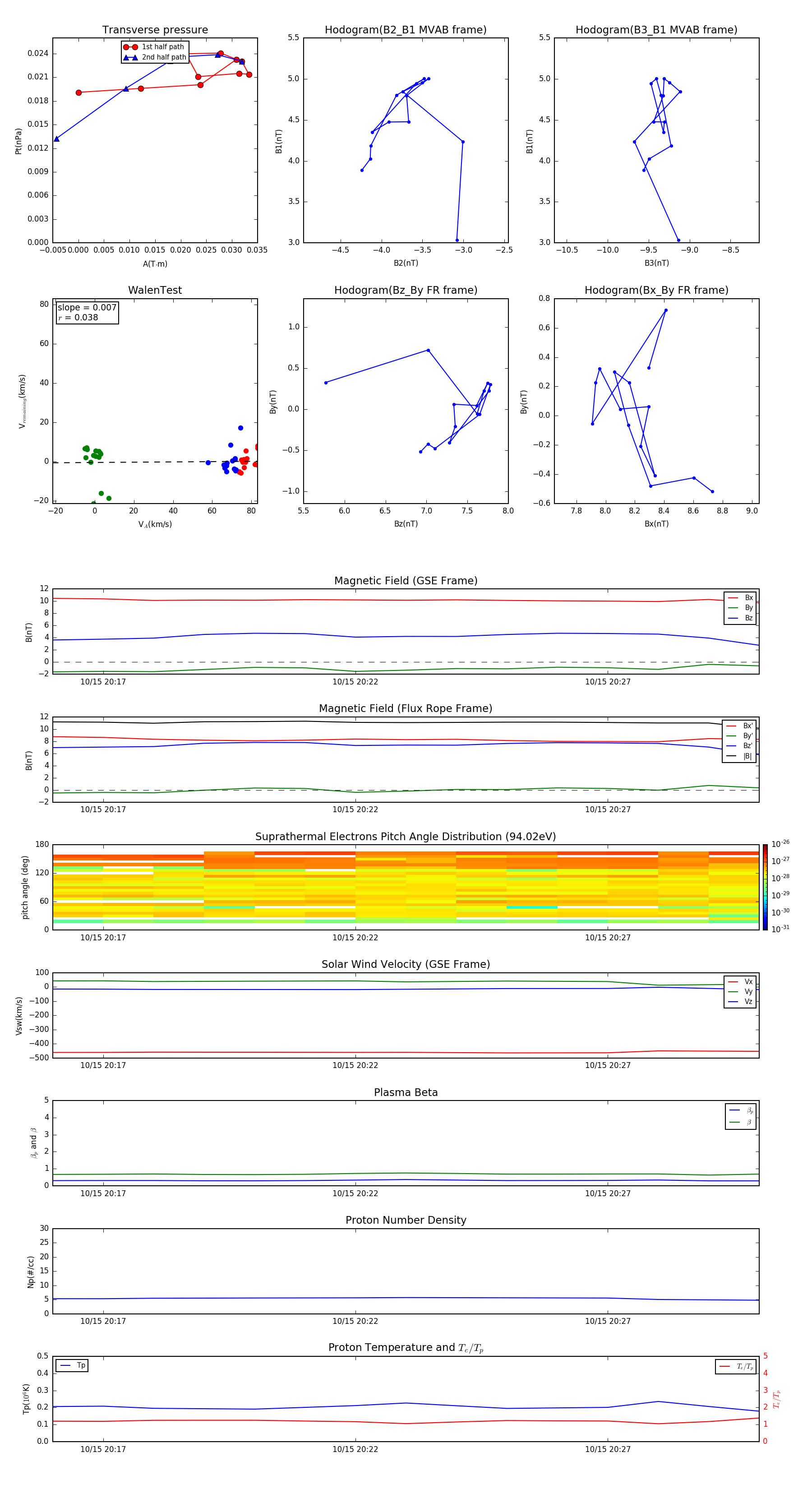
Flux Rope in 1998

Flux Rope Event 1998-10-15 20:16 ~ 1998-10-15 20:30 (15 minutes)


plot