HOME   LIST
‹–   –›

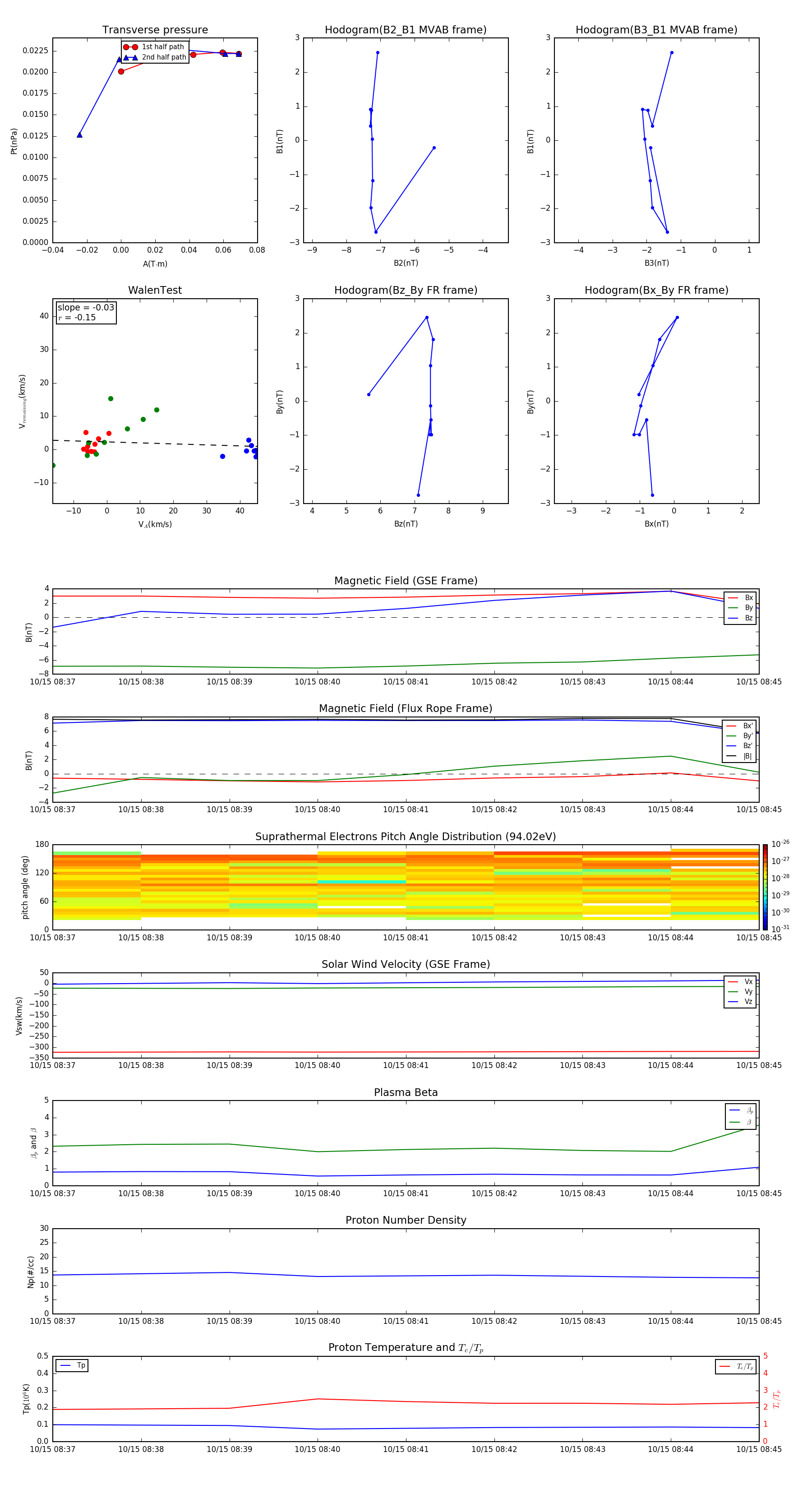
Flux Rope in 1998

Flux Rope Event 1998-10-15 08:37 ~ 1998-10-15 08:45 (9 minutes)


plot