HOME   LIST
‹–   –›

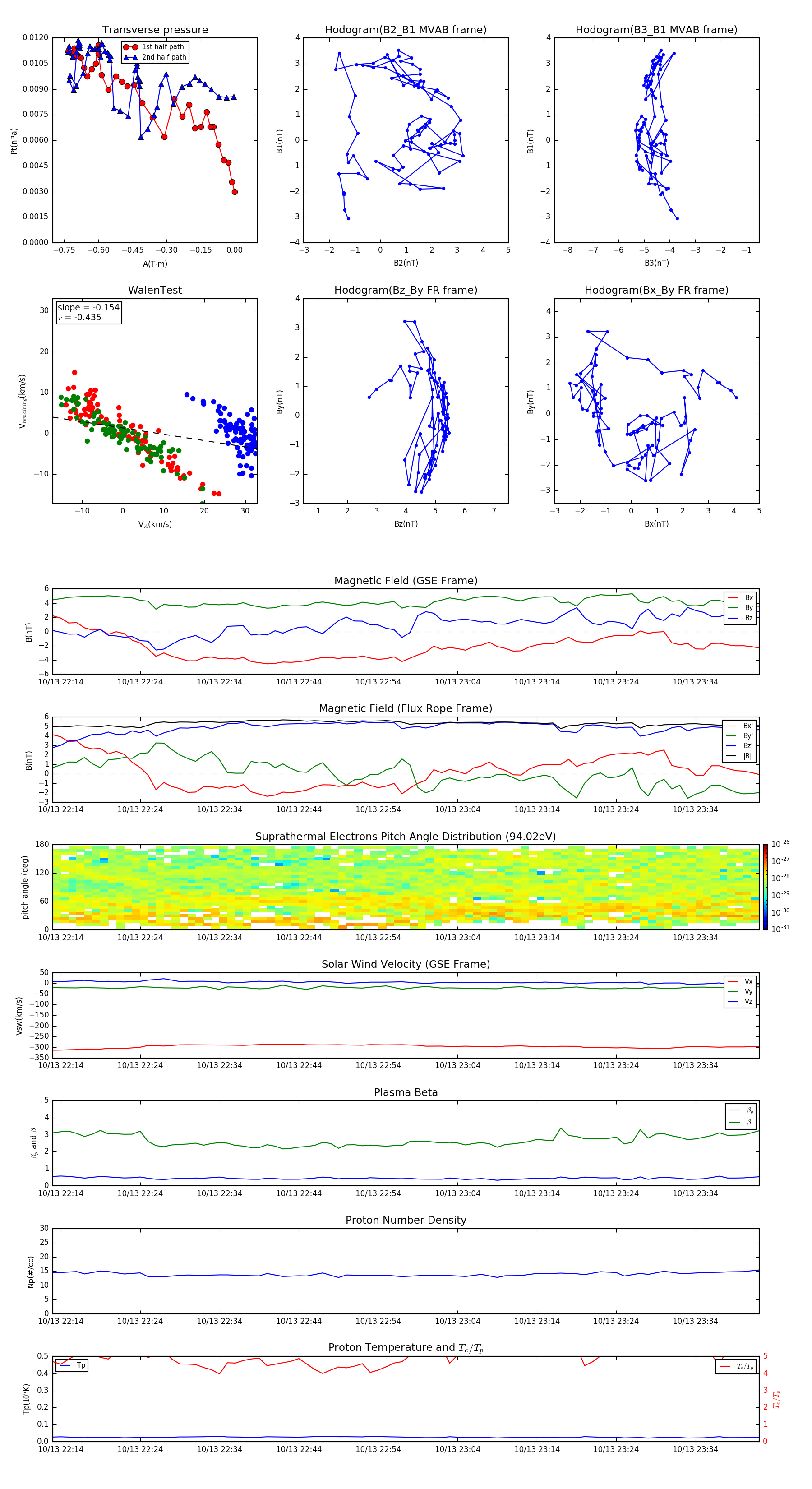
Flux Rope in 1998

Flux Rope Event 1998-10-13 22:13 ~ 1998-10-13 23:42 (90 minutes)


plot