HOME   LIST
‹–   –›

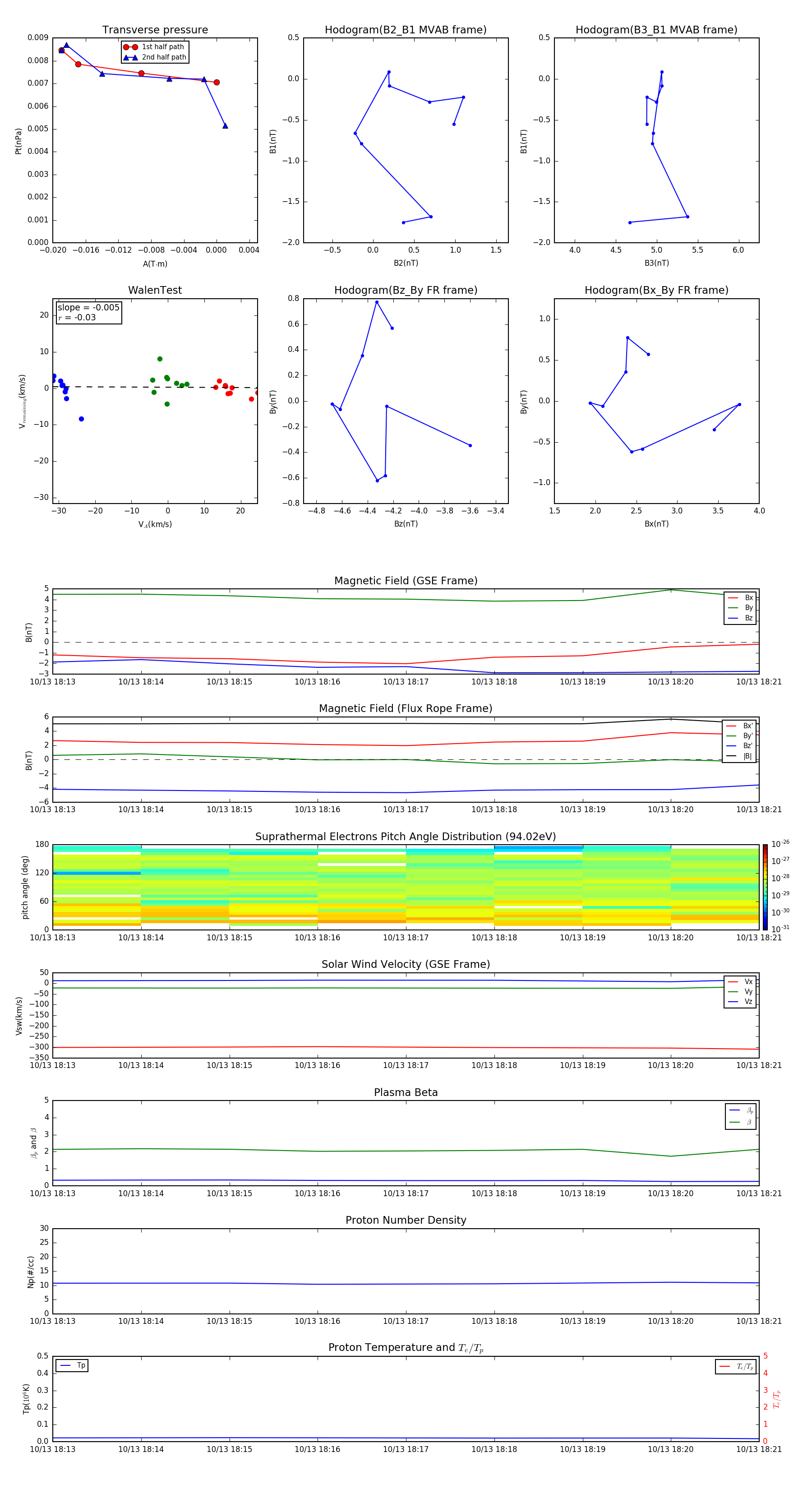
Flux Rope in 1998

Flux Rope Event 1998-10-13 18:13 ~ 1998-10-13 18:21 (9 minutes)


plot