HOME   LIST
‹–   –›

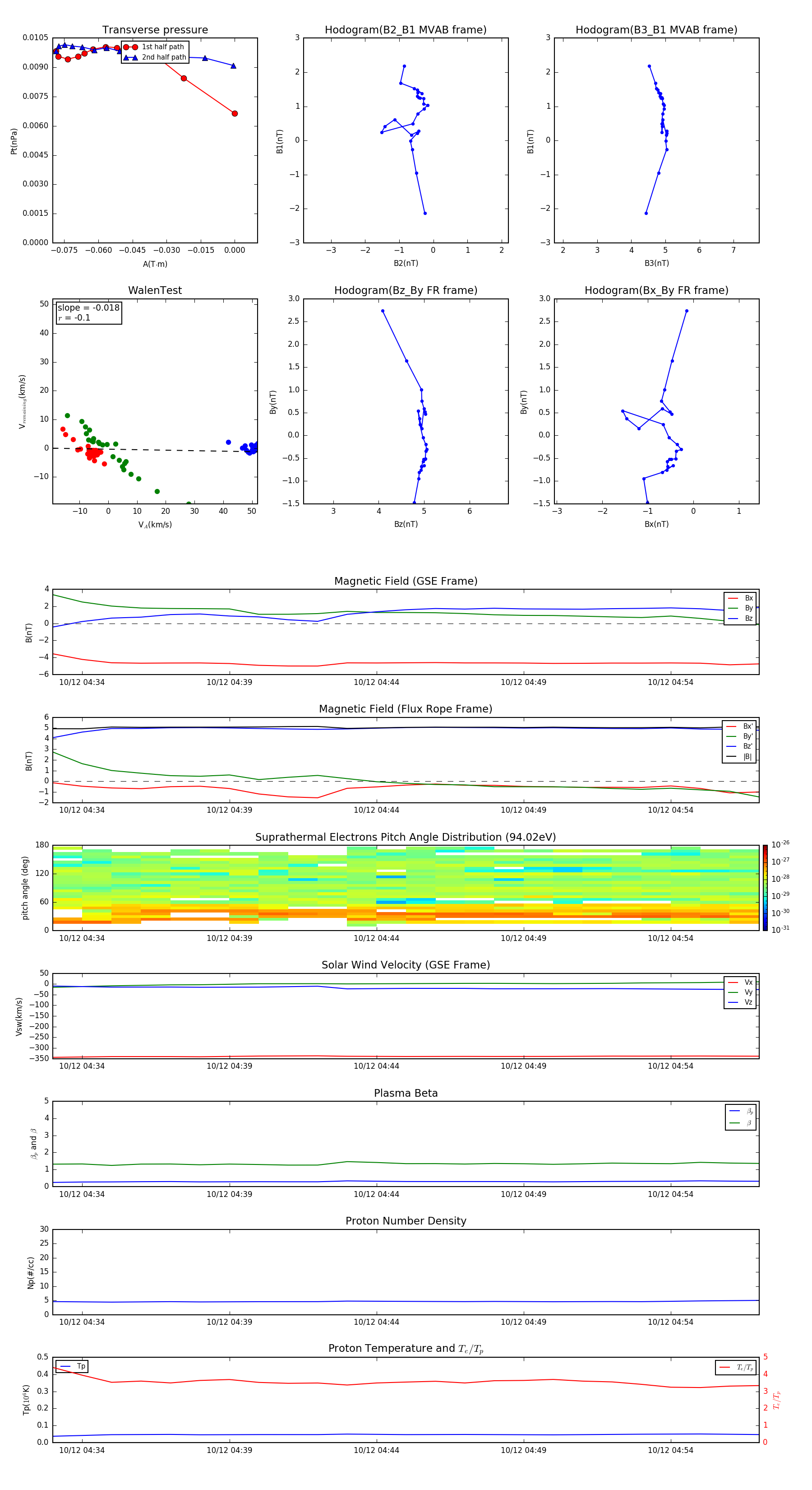
Flux Rope in 1998

Flux Rope Event 1998-10-12 04:33 ~ 1998-10-12 04:57 (25 minutes)


plot