HOME   LIST
‹–   –›

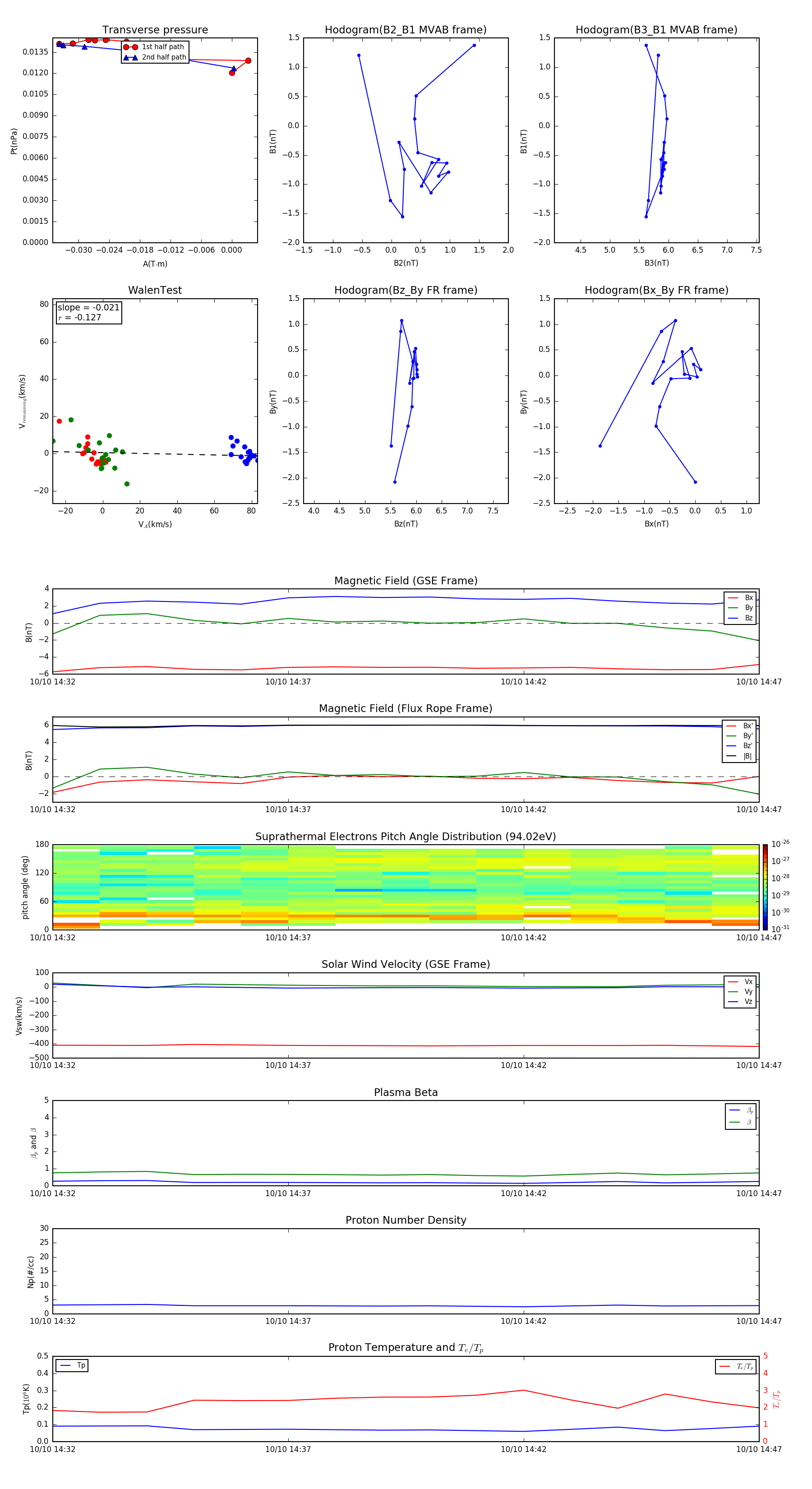
Flux Rope in 1998

Flux Rope Event 1998-10-10 14:32 ~ 1998-10-10 14:47 (16 minutes)


plot