HOME   LIST
‹–   –›

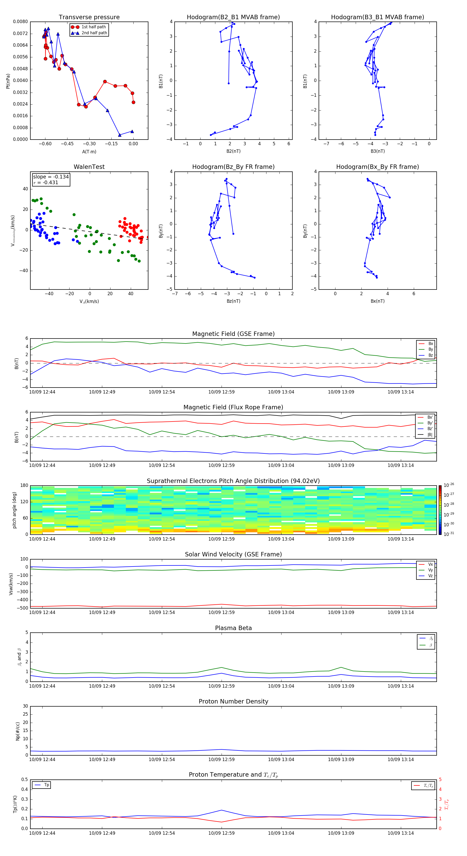
Flux Rope in 1998

Flux Rope Event 1998-10-09 12:43 ~ 1998-10-09 13:17 (35 minutes)


plot