HOME   LIST
‹–   –›

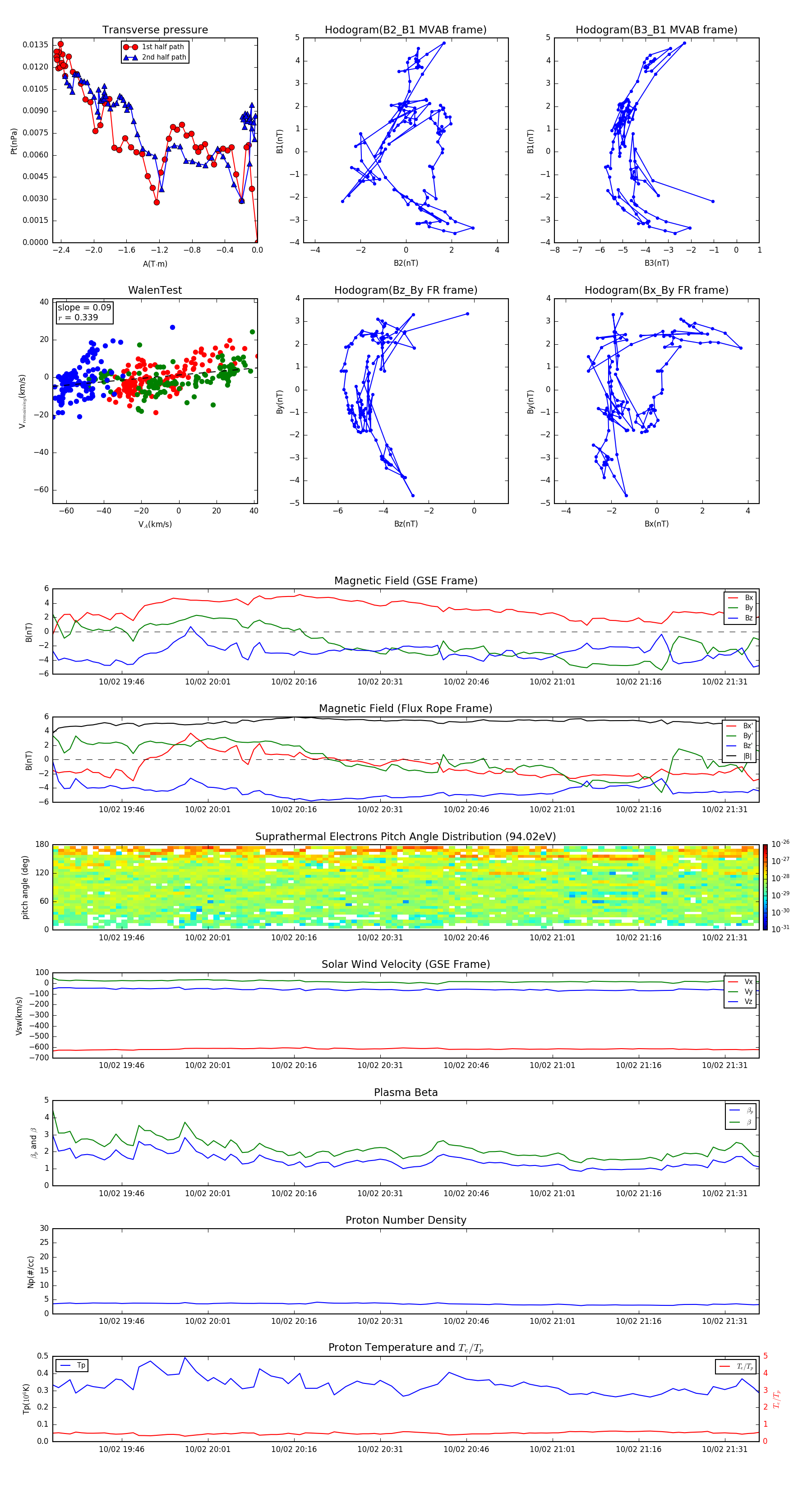
Flux Rope in 1998

Flux Rope Event 1998-10-02 19:34 ~ 1998-10-02 21:37 (124 minutes)


plot