HOME   LIST
‹–   –›

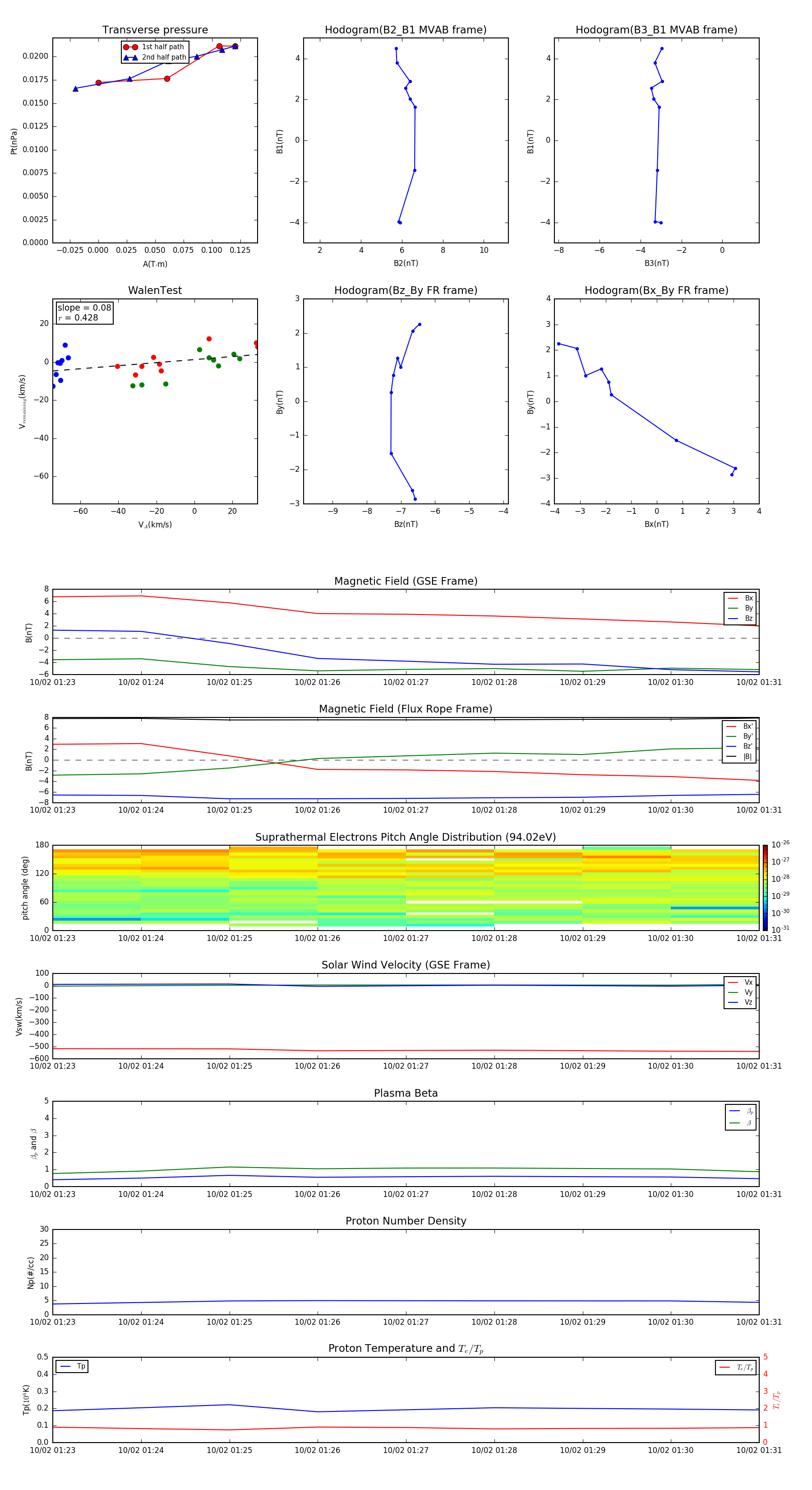
Flux Rope in 1998

Flux Rope Event 1998-10-02 01:23 ~ 1998-10-02 01:31 (9 minutes)


plot