HOME   LIST
‹–   –›

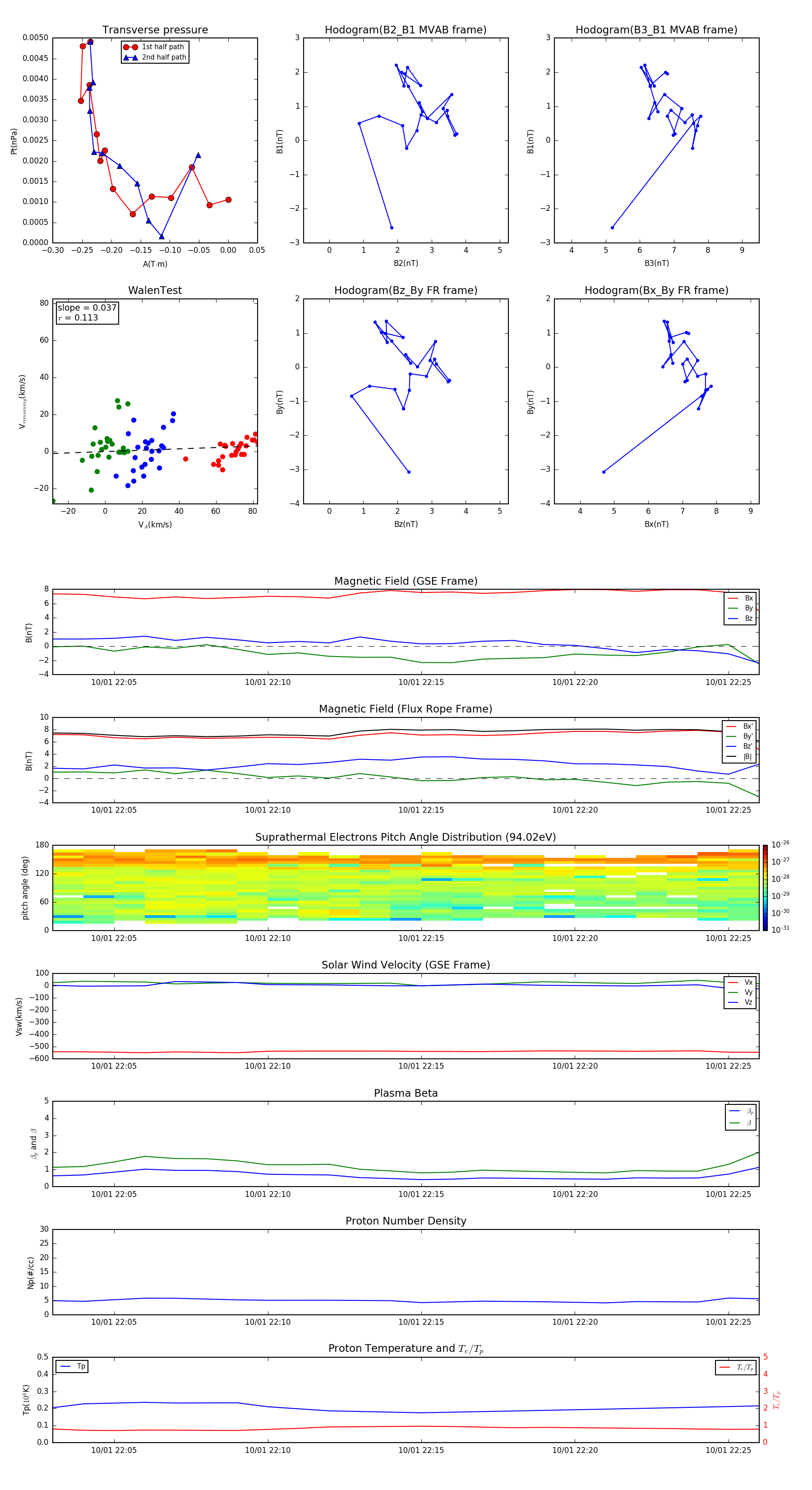
Flux Rope in 1998

Flux Rope Event 1998-10-01 22:03 ~ 1998-10-01 22:26 (24 minutes)


plot